WARNING:
JavaScript is turned OFF. None of the links on this concept map will
work until it is reactivated.
If you need help turning JavaScript On, click here.
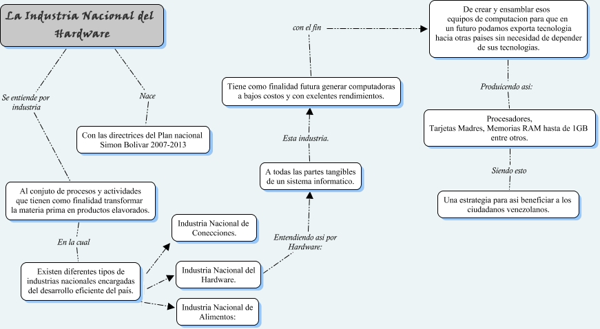
Este Cmap, tiene información relacionada con: Ezequiel, A todas las partes tangibles de un sistema informatico. Esta industria. Tiene como finalidad futura generar computadoras a bajos costos y con exelentes rendimientos., Al conjuto de procesos y actividades que tienen como finalidad transformar la materia prima en productos elavorados. En la cual Existen diferentes tipos de industrias nacionales encargadas del desarrollo eficiente del país., Existen diferentes tipos de industrias nacionales encargadas del desarrollo eficiente del país. Industria Nacional del Hardware., Procesadores, Tarjetas Madres, Memorias RAM hasta de 1GB entre otros. Siendo esto Una estrategia para asi beneficiar a los ciudadanos venezolanos., Industria Nacional del Hardware. Entendiendo asi por Hardware: A todas las partes tangibles de un sistema informatico., Tiene como finalidad futura generar computadoras a bajos costos y con exelentes rendimientos. con el fin De crear y ensamblar esos equipos de computacion para que en un futuro podamos exporta tecnologia hacia otras paises sin necesidad de depender de sus tecnologias., Existen diferentes tipos de industrias nacionales encargadas del desarrollo eficiente del país. Industria Nacional de Alimentos:, De crear y ensamblar esos equipos de computacion para que en un futuro podamos exporta tecnologia hacia otras paises sin necesidad de depender de sus tecnologias. Produicendo asi: Procesadores, Tarjetas Madres, Memorias RAM hasta de 1GB entre otros., La Industria Nacional del Hardware Nace Con las directrices del Plan nacional Simon Bolivar 2007-2013, La Industria Nacional del Hardware Se entiende por industria Al conjuto de procesos y actividades que tienen como finalidad transformar la materia prima en productos elavorados., Existen diferentes tipos de industrias nacionales encargadas del desarrollo eficiente del país. Industria Nacional de Conecciones.