WARNING:
JavaScript is turned OFF. None of the links on this concept map will
work until it is reactivated.
If you need help turning JavaScript On, click here.
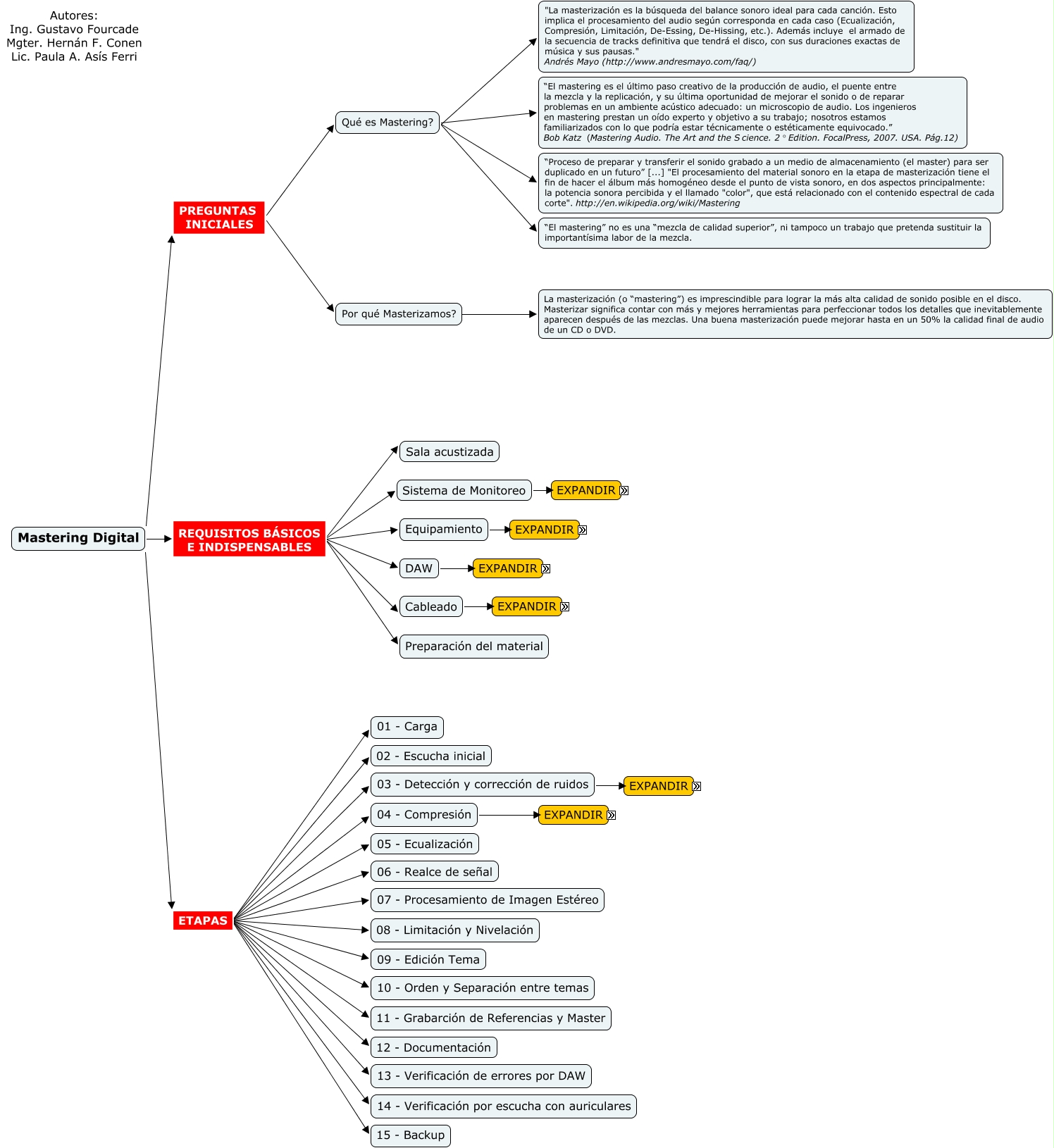
Este Cmap, tiene información relacionada con: Mastering Digital, Equipamiento PROCESADORES EXTERNOS CONVERSORES A/D - APOGEE (Rosetta Series, Symphony, X-Series) - PrismSound (ADA-8XR, AD-2, DA-2) - Lynx (Aurora) - Mytek (8X192 Series) - LE LVRY ENGINEERING (AD122-96 MKIII, 4496, AD10, DA11) - DIGITAL AUDIO DENMARK (DAD AX24, AX32...) - BENCHMARK (ADC1 - DAC1 -, Sistema de Monitoreo CARACTERÍSTICAS GENERALES - "...observación del curso de uno o más parámetros para detectar eventuales anomalías" - Equipo más importante de la cadena, considerado como “El microscopio de audio”, 03 - Detección y corrección de ruidos CLICK - Problema común en audio digital. Greneralmente, debido a problemas ce clock, malos cables y/o terminación - Sacarlos a mano antes que con un proceso que afecta todo el track, puede generar artifacts o reducir ataques a ciertas partes, Sistema de Monitoreo CARACTERÍSTICAS GENERALES AMPLIFICADORES - Generosos en potencia - Rápidos en respuesta (slew rate), 04 - Compresión CONSIDERAR En Mastering: - Compresores para cambiar el sonido intencionalmente - Limitadores para cambiar poco el sonido pero subir el nivel Considerar que disminuimos el ataque (transitorios) Se reduce el RD pero le da impacto a las secciones suaves o medianas Como los Eqs, cada uno tiene su “carácter”, lo que mismos parámetros en uno puede ser suave y en otro más agresivo, Mastering Digital PREGUNTAS INICIALES Por qué Masterizamos?, Equipamiento PROCESADORES EXTERNOS Realzadores, Mastering Digital PREGUNTAS INICIALES Qué es Mastering?, Equipamiento PROCESADORES EXTERNOS LIMITADORES - Teletronix Engineering (LA-2A) - Universal Audio (1176LN Limiter Amplifier LA-3A), Equipamiento PROCESADORES EXTERNOS Imagen stereo, DAW DAW (DIGITAL AUDIO WOEKSTATION) Y PROGRAMAS DE TRABAJO - DAW MAC: Sonic Solutions HD Mac, BIAS Peak Mac. - DAW PC: SADiE, Sequoia, Pyramix, Sound Forge, Wavelab - Plug-in dedicado: T-Racks, Ozone, Waves, Voxengo Master Bundles - HW dedicado: TC Electronic Finalizer, DBX Quantum II y específicos, Mastering Digital ETAPAS 05 - Ecualización, Mastering Digital ETAPAS 10 - Orden y Separación entre temas, Por qué Masterizamos? ???? La masterización (o “mastering”) es imprescindible para lograr la más alta calidad de sonido posible en el disco. Masterizar significa contar con más y mejores herramientas para perfeccionar todos los detalles que inevitablemente aparecen después de las mezclas. Una buena masterización puede mejorar hasta en un 50% la calidad final de audio de un CD o DVD., Manual: - Equilibrando secciones - Atenuar picos antes de que ocurran Parámetros: - Threshold (umbral) - Ratio (relación) ᡂ:1 Limitador - Attack Time (t ataque) - Release, Recovery Time (t recuperación) - MakeUp Gain (ganancia de salida) - Knee (transición entre no comprimido y comprimido): Hard Knee, Soft Knee, Knee variable SETEOS TÍPICOS - Treshold: entre -8 y -20 dBfs - Ratio: entre 1.5 y 3:1 - Attack: entre 50 y 500 ms - Release: entre 50 y 500 ms (150-250) Release corto genera distorsión en graves Breathing o pumping, Mastering Digital ETAPAS 13 - Verificación de errores por DAW, Cableado CONSIDERACIONES GENERALES INSTALACIÓN ELÉCTRICA - Alimentación independiente - Puesta a tierra independiente - T.A.G. - Tablero secundario - Circuitos - Señalización, Qué es Mastering? ???? "La masterización es la búsqueda del balance sonoro ideal para cada canción. Esto implica el procesamiento del audio según corresponda en cada caso (Ecualización, Compresión, Limitación, De-Essing, De-Hissing, etc.). Además incluye el armado de la secuencia de tracks definitiva que tendrá el disco, con sus duraciones exactas de música y sus pausas." Andrés Mayo (http://www.andresmayo.com/faq/), Mastering Digital REQUISITOS BÁSICOS E INDISPENSABLES DAW, Mastering Digital REQUISITOS BÁSICOS E INDISPENSABLES Equipamiento