WARNING:
JavaScript is turned OFF. None of the links on this concept map will
work until it is reactivated.
If you need help turning JavaScript On, click here.
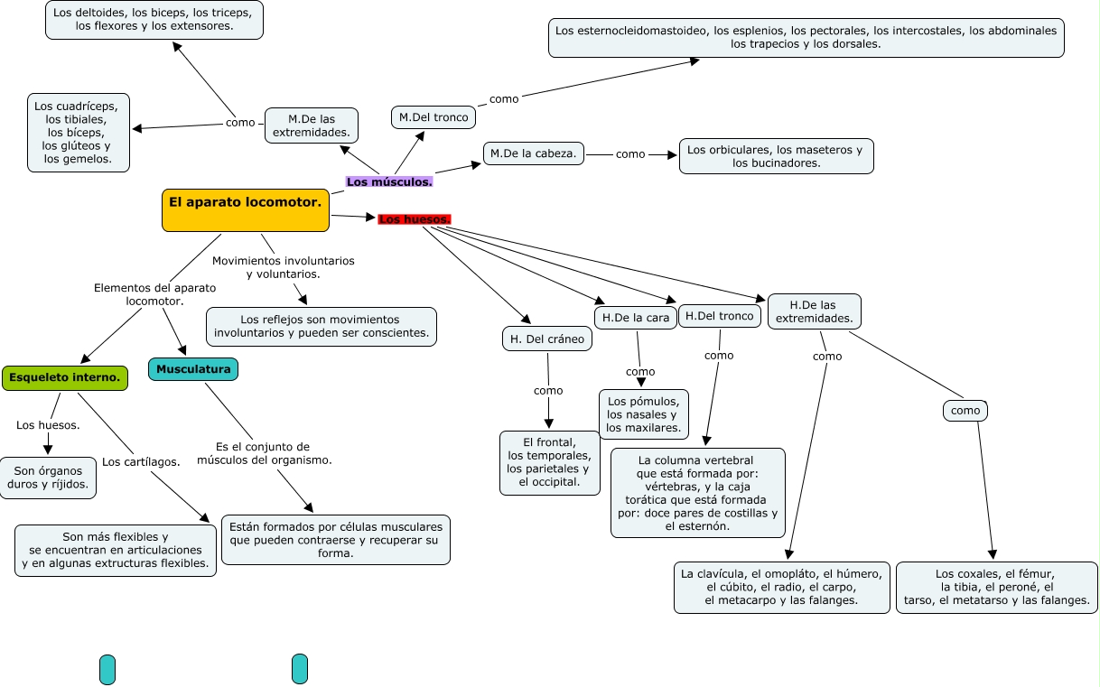
Este Cmap, tiene información relacionada con: aparato locomotor cono celia, El aparato locomotor. Los músculos. M.De las extremidades., H.De la cara como Los pómulos, los nasales y los maxilares., H.De las extremidades. ???? Los coxales, el fémur, la tibia, el peroné, el tarso, el metatarso y las falanges., H. Del cráneo como El frontal, los temporales, los parietales y el occipital., H.Del tronco como La columna vertebral que está formada por: vértebras, y la caja torática que está formada por: doce pares de costillas y el esternón., M.De las extremidades. como Los deltoides, los biceps, los triceps, los flexores y los extensores., Esqueleto interno. Los huesos. Son órganos duros y ríjidos., El aparato locomotor. Los huesos. H.De la cara, M.De la cabeza. como Los orbiculares, los maseteros y los bucinadores., M.Del tronco como Los esternocleidomastoideo, los esplenios, los pectorales, los intercostales, los abdominales los trapecios y los dorsales., M.De las extremidades. como Los cuadríceps, los tibiales, los bíceps, los glúteos y los gemelos., H.De las extremidades. como La clavícula, el omopláto, el húmero, el cúbito, el radio, el carpo, el metacarpo y las falanges., El aparato locomotor. Elementos del aparato locomotor. Musculatura, El aparato locomotor. Elementos del aparato locomotor. Esqueleto interno., El aparato locomotor. Los huesos. H.Del tronco, Musculatura Es el conjunto de músculos del organismo. Están formados por células musculares que pueden contraerse y recuperar su forma., El aparato locomotor. Movimientos involuntarios y voluntarios. Los reflejos son movimientos involuntarios y pueden ser conscientes., El aparato locomotor. Los músculos. M.Del tronco, El aparato locomotor. Los huesos. H.De las extremidades., Esqueleto interno. Los cartílagos. Son más flexibles y se encuentran en articulaciones y en algunas extructuras flexibles.