WARNING:
JavaScript is turned OFF. None of the links on this concept map will
work until it is reactivated.
If you need help turning JavaScript On, click here.
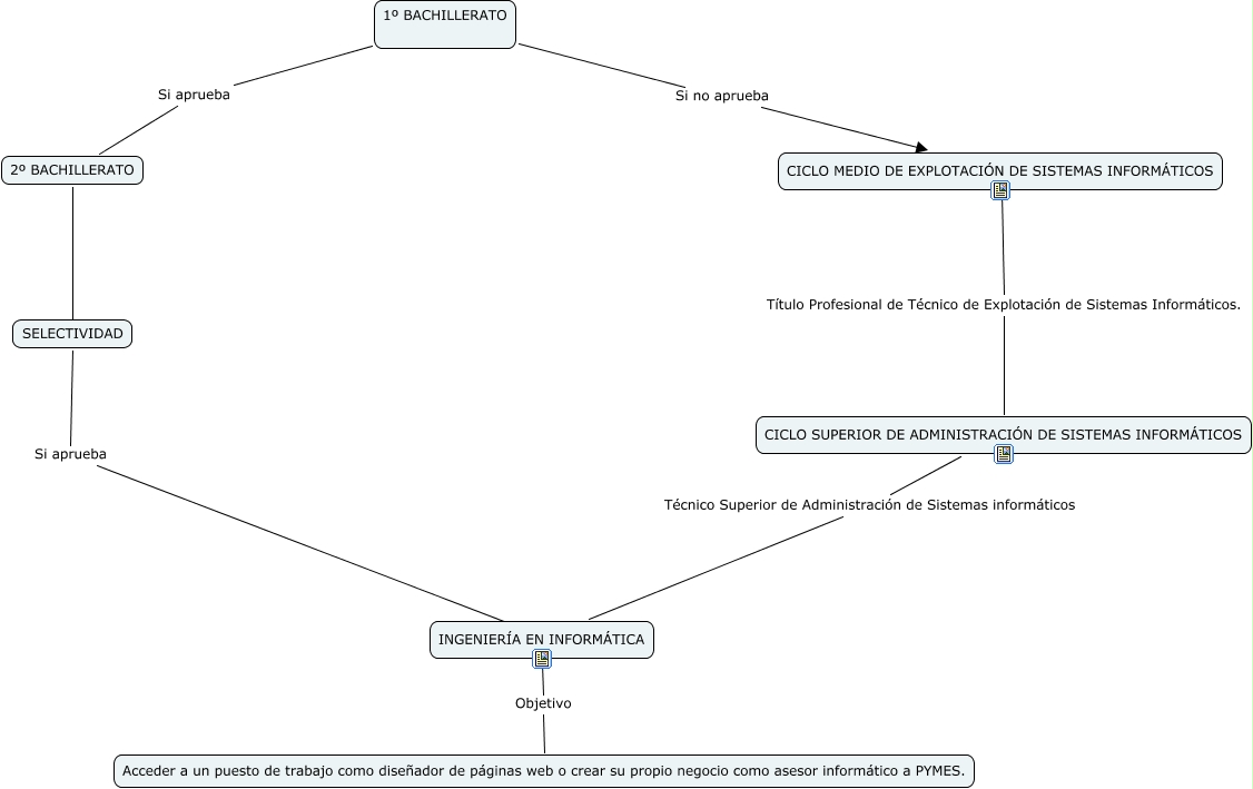
Este Cmap, tiene información relacionada con: itinerario fol acabado, INGENIERÍA EN INFORMÁTICA Objetivo Acceder a un puesto de trabajo como diseñador de páginas web o crear su propio negocio como asesor informático a PYMES., CICLO MEDIO DE EXPLOTACIÓN DE SISTEMAS INFORMÁTICOS Título Profesional de Técnico de Explotación de Sistemas Informáticos. CICLO SUPERIOR DE ADMINISTRACIÓN DE SISTEMAS INFORMÁTICOS, 2º BACHILLERATO ???? SELECTIVIDAD, 1º BACHILLERATO Si no aprueba CICLO MEDIO DE EXPLOTACIÓN DE SISTEMAS INFORMÁTICOS, CICLO SUPERIOR DE ADMINISTRACIÓN DE SISTEMAS INFORMÁTICOS Técnico Superior de Administración de Sistemas informáticos INGENIERÍA EN INFORMÁTICA, 1º BACHILLERATO Si aprueba 2º BACHILLERATO, SELECTIVIDAD Si aprueba ????