WARNING:
JavaScript is turned OFF. None of the links on this concept map will
work until it is reactivated.
If you need help turning JavaScript On, click here.
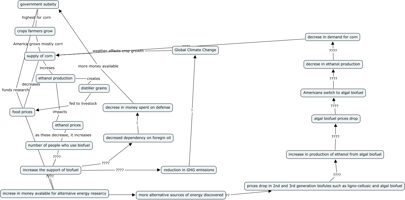
This Concept Map, created with IHMC CmapTools, has information related to: bebej's babes cmap for food vs fuel, supply of corn increses ethanol production, decrese in ethanol production ???? decrese in demand for corn, algal biofuel prices drop ???? Americans switch to algal biofuel, Global Climate Change weather affects crop growth supply of corn, increase the support of biofuel ???? reduction in GHG emissions, crops farmers grow America grows mostly corn supply of corn, government subsity highest for corn crops farmers grow, increse in money avalable for alternaive energy researcy ???? more alternative sources of energy discovered, reduction in GHG emissions l Global Climate Change, increase the support of biofuel ???? increse in money avalable for alternaive energy researcy, number of people who use biofuel ???? increase the support of biofuel, ethanol prices as these decrease, it increases number of people who use biofuel, decrese in demand for corn ???? supply of corn, distiller grains fed to livestock food prices, Americans switch to algal biofuel ???? decrese in ethanol production, more alternative sources of energy discovered ???? prices drop in 2nd and 3rd generation biofules such as ligno-cellusic and algal biofuel, decresed dependency on foregin oil | decrese in money spent on defense, ethanol production creates distiller grains, supply of corn decreases food prices, government subsity funds research increse in money avalable for alternaive energy researcy