WARNING:
JavaScript is turned OFF. None of the links on this concept map will
work until it is reactivated.
If you need help turning JavaScript On, click here.
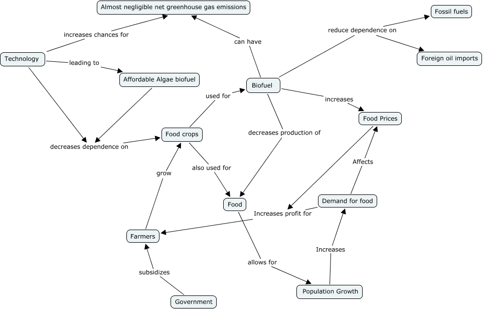
This Concept Map, created with IHMC CmapTools, has information related to: Fantastic 4 food vs. fuel, Government subsidizes Farmers, Biofuel can have Almost negligible net greenhouse gas emissions, Technology decreases dependence on Food crops, Demand for food Increases profit for Farmers, Food crops also used for Food, Demand for food Affects Food Prices, Farmers grow Food crops, Biofuel reduce dependence on Fossil fuels, Biofuel increases Food Prices, Technology increases chances for Almost negligible net greenhouse gas emissions, Technology leading to Affordable Algae biofuel, Affordable Algae biofuel decreases dependence on Food crops, Biofuel reduce dependence on Foreign oil imports, Food Prices Increases profit for Farmers, Food allows for Population Growth, Population Growth Increases Demand for food