WARNING:
JavaScript is turned OFF. None of the links on this concept map will
work until it is reactivated.
If you need help turning JavaScript On, click here.
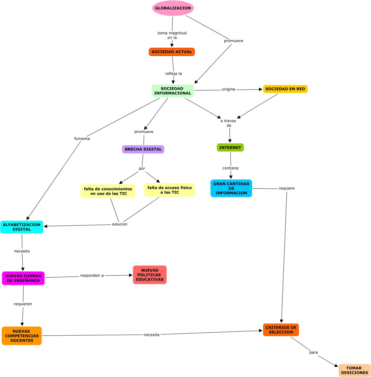
Este Cmap, tiene información relacionada con: mapa nuevas tecnologias-evelyn-natali-1, GRAN CANTIDAD DE INFORMACION requiere CRITERIOS DE SELECCION, BRECHA DIGITAL por falta de conocimientos en uso de las TIC, falta de acceso fisico a las TIC solucion ALFABETIZACION DIGITAL, SOCIEDAD ACTUAL refleja la SOCIEDAD INFORMACIONAL, NUEVAS FORMAS DE ENSEÑANZA responden a NUEVAS POLITICAS EDUCATIVAS, falta de conocimientos en uso de las TIC solucion ALFABETIZACION DIGITAL, INTERNET contiene GRAN CANTIDAD DE INFORMACION, ALFABETIZACION DIGITAL necesita NUEVAS FORMAS DE ENSEÑANZA, SOCIEDAD INFORMACIONAL a traves de INTERNET, SOCIEDAD EN RED a traves de INTERNET, SOCIEDAD INFORMACIONAL origina SOCIEDAD EN RED, NUEVAS COMPETENCIAS DOCENTES necesita CRITERIOS DE SELECCION, GLOBALIZACION promueve SOCIEDAD INFORMACIONAL, CRITERIOS DE SELECCION para TOMAR DESICIONES, SOCIEDAD INFORMACIONAL promueve BRECHA DIGITAL, BRECHA DIGITAL por falta de acceso fisico a las TIC, SOCIEDAD INFORMACIONAL fomenta ALFABETIZACION DIGITAL, NUEVAS FORMAS DE ENSEÑANZA requieren NUEVAS COMPETENCIAS DOCENTES, GLOBALIZACION toma magnitud en la SOCIEDAD ACTUAL