WARNING:
JavaScript is turned OFF. None of the links on this concept map will
work until it is reactivated.
If you need help turning JavaScript On, click here.
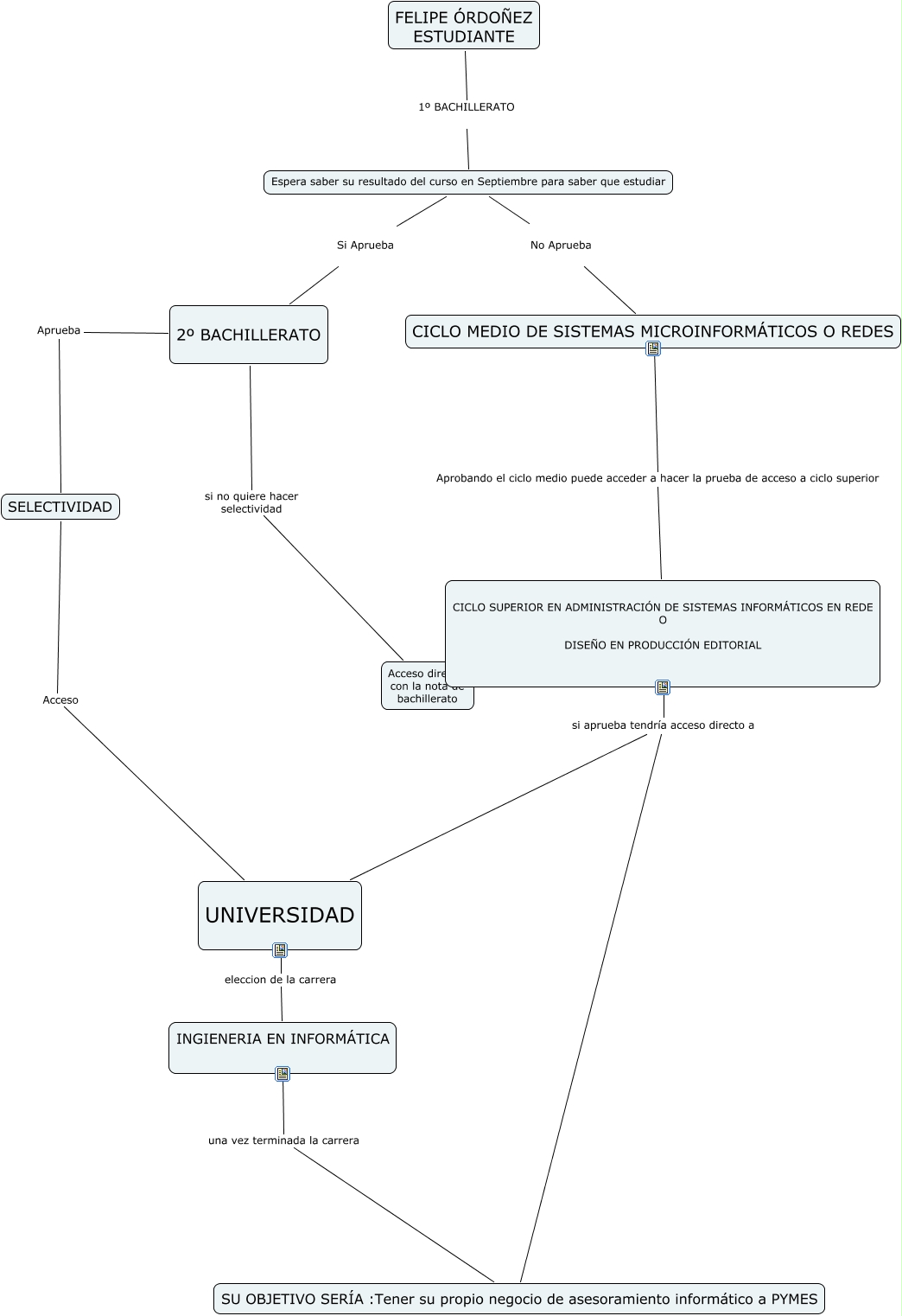
Este Cmap, tiene información relacionada con: Cristinabarcala, CICLO SUPERIOR EN ADMINISTRACIÓN DE SISTEMAS INFORMÁTICOS EN REDE O DISEÑO EN PRODUCCIÓN EDITORIAL si aprueba tendría acceso directo a UNIVERSIDAD, CICLO SUPERIOR EN ADMINISTRACIÓN DE SISTEMAS INFORMÁTICOS EN REDE O DISEÑO EN PRODUCCIÓN EDITORIAL si aprueba tendría acceso directo a SU OBJETIVO SERÍA :Tener su propio negocio de asesoramiento informático a PYMES, FELIPE ÓRDOÑEZ ESTUDIANTE 1º BACHILLERATO Espera saber su resultado del curso en Septiembre para saber que estudiar, Espera saber su resultado del curso en Septiembre para saber que estudiar Si Aprueba 2º BACHILLERATO, INGIENERIA EN INFORMÁTICA una vez terminada la carrera SU OBJETIVO SERÍA :Tener su propio negocio de asesoramiento informático a PYMES, 2º BACHILLERATO si no quiere hacer selectividad Acceso directo con la nota de bachillerato, CICLO MEDIO DE SISTEMAS MICROINFORMÁTICOS O REDES Aprobando el ciclo medio puede acceder a hacer la prueba de acceso a ciclo superior CICLO SUPERIOR EN ADMINISTRACIÓN DE SISTEMAS INFORMÁTICOS EN REDE O DISEÑO EN PRODUCCIÓN EDITORIAL, SELECTIVIDAD Acceso UNIVERSIDAD, 2º BACHILLERATO Aprueba SELECTIVIDAD, UNIVERSIDAD eleccion de la carrera INGIENERIA EN INFORMÁTICA, Espera saber su resultado del curso en Septiembre para saber que estudiar No Aprueba CICLO MEDIO DE SISTEMAS MICROINFORMÁTICOS O REDES