WARNING:
JavaScript is turned OFF. None of the links on this concept map will
work until it is reactivated.
If you need help turning JavaScript On, click here.
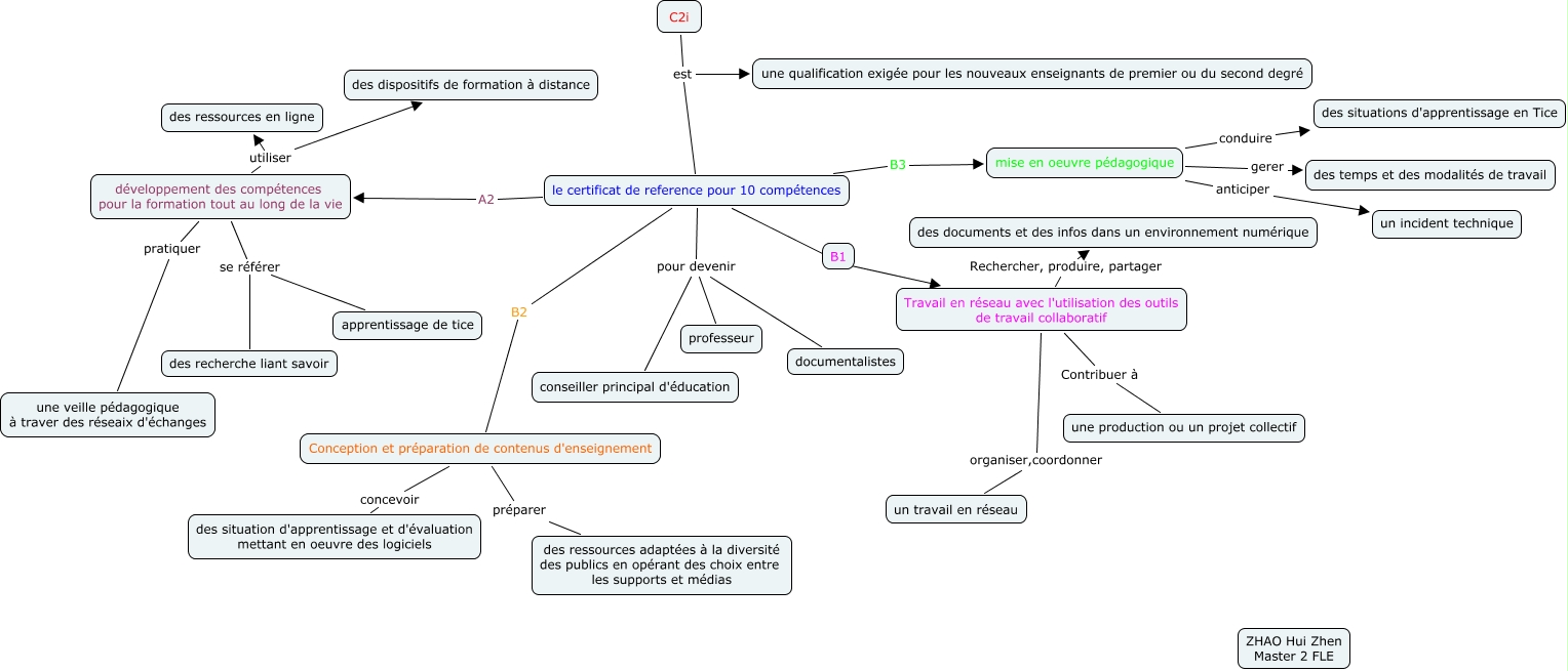
Cette carte de concepts créée avec IHMC CmapTools traite de: C2i2e_Huizhen_ZHAO, développement des compétences pour la formation tout au long de la vie pratiquer une veille pédagogique à traver des réseaix d'échanges, le certificat de reference pour 10 compétences B2 Conception et préparation de contenus d'enseignement, le certificat de reference pour 10 compétences B3 mise en oeuvre pédagogique, Conception et préparation de contenus d'enseignement concevoir des situation d'apprentissage et d'évaluation mettant en oeuvre des logiciels, développement des compétences pour la formation tout au long de la vie se référer apprentissage de tice, C2i est une qualification exigée pour les nouveaux enseignants de premier ou du second degré, le certificat de reference pour 10 compétences B1 Travail en réseau avec l'utilisation des outils de travail collaboratif, développement des compétences pour la formation tout au long de la vie utiliser des ressources en ligne, mise en oeuvre pédagogique conduire des situations d'apprentissage en Tice, le certificat de reference pour 10 compétences A2 développement des compétences pour la formation tout au long de la vie, le certificat de reference pour 10 compétences pour devenir conseiller principal d'éducation, mise en oeuvre pédagogique anticiper un incident technique, C2i est le certificat de reference pour 10 compétences, mise en oeuvre pédagogique gerer des temps et des modalités de travail, le certificat de reference pour 10 compétences pour devenir documentalistes, le certificat de reference pour 10 compétences pour devenir professeur, Travail en réseau avec l'utilisation des outils de travail collaboratif organiser,coordonner un travail en réseau, développement des compétences pour la formation tout au long de la vie se référer des recherche liant savoir, Conception et préparation de contenus d'enseignement préparer des ressources adaptées à la diversité des publics en opérant des choix entre les supports et médias, Travail en réseau avec l'utilisation des outils de travail collaboratif Contribuer à une production ou un projet collectif