WARNING:
JavaScript is turned OFF. None of the links on this concept map will
work until it is reactivated.
If you need help turning JavaScript On, click here.
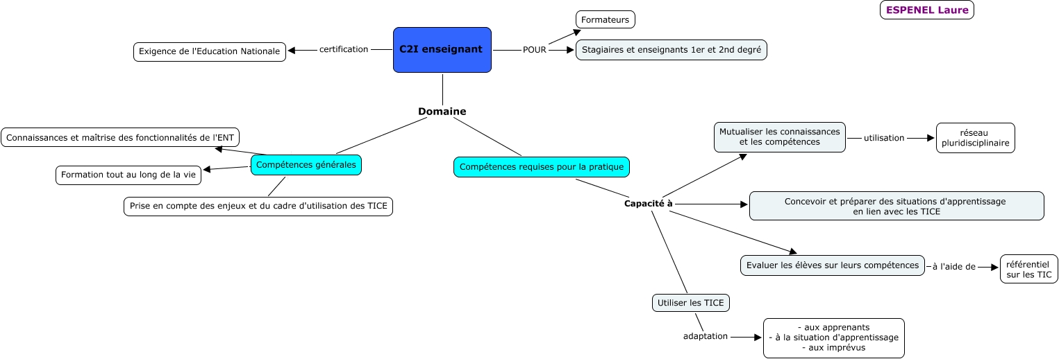
Cette carte de concepts créée avec IHMC CmapTools traite de: C2Ienseignant-Espenel Laure, C2I enseignant POUR Formateurs, Compétences requises pour la pratique Capacité à Utiliser les TICE, Compétences requises pour la pratique Capacité à Concevoir et préparer des situations d'apprentissage en lien avec les TICE, Evaluer les élèves sur leurs compétences à l'aide de référentiel sur les TIC, Compétences générales Formation tout au long de la vie, C2I enseignant Domaine Compétences requises pour la pratique, C2I enseignant POUR Stagiaires et enseignants 1er et 2nd degré, Compétences générales Prise en compte des enjeux et du cadre d'utilisation des TICE, Utiliser les TICE adaptation - aux apprenants - à la situation d'apprentissage - aux imprévus, Compétences requises pour la pratique Capacité à Mutualiser les connaissances et les compétences, C2I enseignant certification Exigence de l'Education Nationale, Compétences générales Connaissances et maîtrise des fonctionnalités de l'ENT, C2I enseignant Domaine Compétences générales, Compétences requises pour la pratique Capacité à Evaluer les élèves sur leurs compétences, Mutualiser les connaissances et les compétences utilisation réseau pluridisciplinaire