WARNING:
JavaScript is turned OFF. None of the links on this concept map will
work until it is reactivated.
If you need help turning JavaScript On, click here.
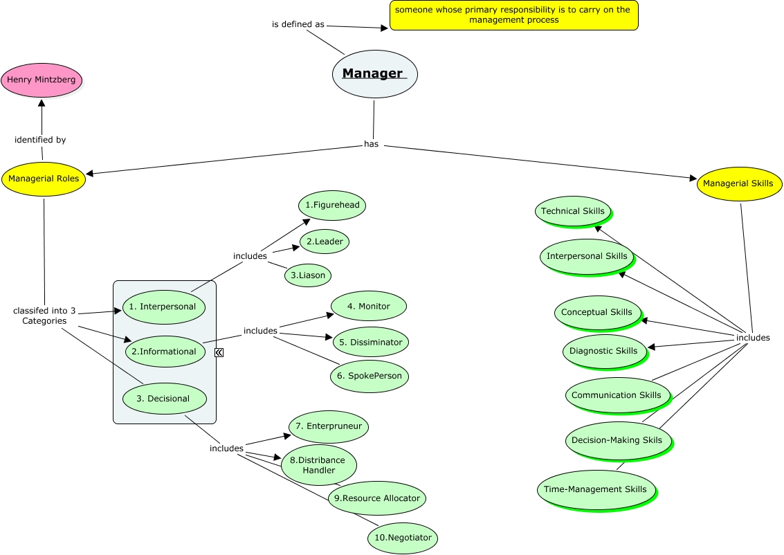
This Concept Map, created with IHMC CmapTools, has information related to: Managerial Roles and Skills, Managerial Skills includes Time-Management Skills, 3. Decisional includes 10.Negotiator, Managerial Roles classifed into 3 Categories 2.Informational, Managerial Skills includes Decision-Making Skils, Managerial Roles identified by Henry Mintzberg, 1. Interpersonal includes 2.Leader, 2.Informational includes 5. Dissiminator, 3. Decisional includes 8.Distribance Handler, Managerial Roles classifed into 3 Categories 1. Interpersonal, Managerial Skills includes Diagnostic Skills, 3. Decisional includes 7. Enterpruneur, Manager is defined as someone whose primary responsibility is to carry on the management process, Managerial Skills includes Interpersonal Skills, 2.Informational includes 4. Monitor, 2.Informational includes 6. SpokePerson, 1. Interpersonal includes 3.Liason, 3. Decisional includes 9.Resource Allocator, Managerial Roles classifed into 3 Categories 3. Decisional, Manager has Managerial Skills, Managerial Skills includes Conceptual Skills