WARNING:
JavaScript is turned OFF. None of the links on this concept map will
work until it is reactivated.
If you need help turning JavaScript On, click here.
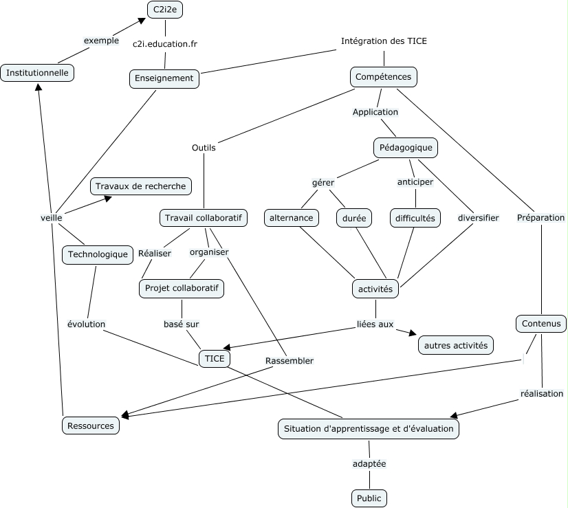
Cette carte de concepts créée avec IHMC CmapTools traite de: C2i2e_Matthias_Moncelon, alternance ???? activités, Compétences Outils Travail collaboratif, Situation d'apprentissage et d'évaluation adaptée Public, durée activités, Institutionnelle exemple C2i2e, Pédagogique gérer durée, Projet collaboratif basé sur TICE, activités liées aux autres activités, Enseignement veille Travaux de recherche, Enseignement veille Technologique, Pédagogique gérer alternance, Travail collaboratif organiser Projet collaboratif, Compétences Application Pédagogique, Travail collaboratif Réaliser Projet collaboratif, Pédagogique diversifier activités, TICE ???? Situation d'apprentissage et d'évaluation, Contenus réalisation Situation d'apprentissage et d'évaluation, difficultés ???? activités, activités liées aux TICE, Enseignement veille Institutionnelle