WARNING:
JavaScript is turned OFF. None of the links on this concept map will
work until it is reactivated.
If you need help turning JavaScript On, click here.
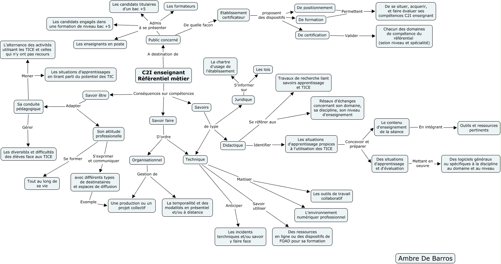
Cette carte de concepts créée avec IHMC CmapTools traite de: c2i_enseignant_debarros, Public concerné Admis à se présenter Les enseignants en poste, Public concerné Admis à se présenter Les candidats titulaires d'un bac +5, Technique Anticiper Les incidents terchniques et/ou savoir y faire face, Etablissement certificateur proposent des dispositifs De formation, Le contenu d'enseignement de la séance En intégrant Outils et ressources pertinents, Savoir faire D'ordre Technique, Didactique Se référer aux Résaux d'échanges concernant son domaine, sa discipline, son niveau d'enseignement, Des situations d'apprentissage et d'évaluation Mettant en oeuvre Des logiciels généraux ou spécifiques à la discipline au domaine et au niveau, Public concerné Admis à se présenter Les formateurs, De certification Valider Chacun des domaines de compétence du référentiel (selon niveau et spécialité), Organisationnel Gestion de Une production ou un projet collectif, Son attitude professionelle Se former Tout au long de sa vie, De formation Permettent De se situer, acquerir, et faire évaluer ses compétences C2I enseignant, C2I enseignant Référentiel métier Conséquences sur compétences Savoir faire, Savoirs de type Juridique, Public concerné Admis à se présenter Les candidats engagés dans une formation de niveau bac +5, Savoir être Adapter Son attitude professionelle, Didactique Identifier Les situations d'apprentissage propices à l'utilisation des TICE, Savoir être Adapter Sa conduite pédagogique, C2I enseignant Référentiel métier Conséquences sur compétences Savoir être