WARNING:
JavaScript is turned OFF. None of the links on this concept map will
work until it is reactivated.
If you need help turning JavaScript On, click here.
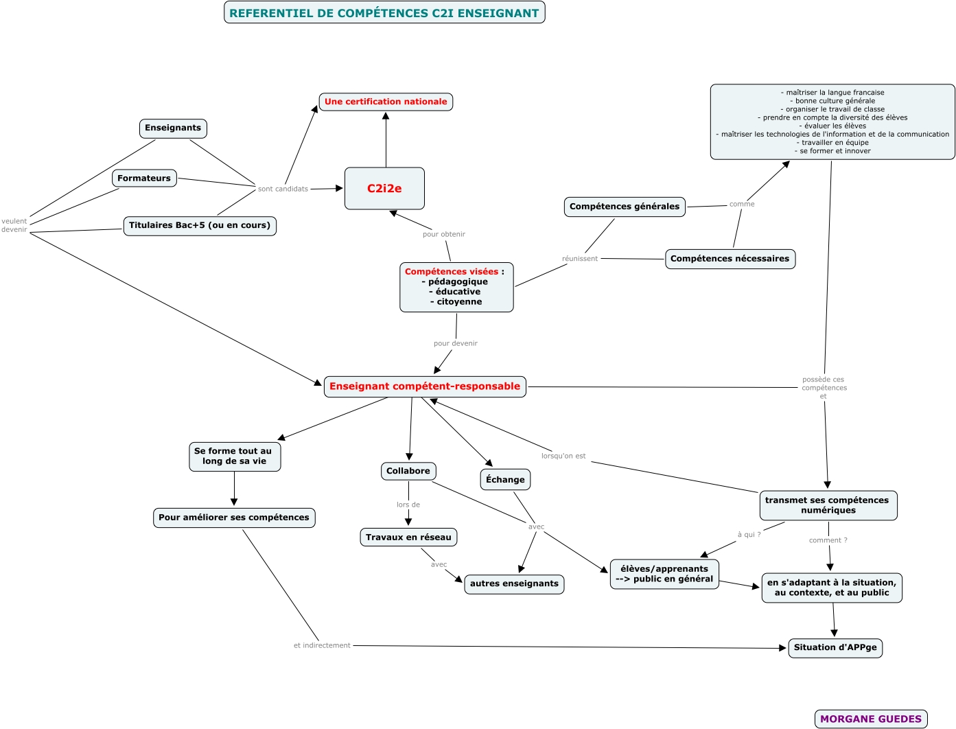
Cette carte de concepts créée avec IHMC CmapTools traite de: C2i2e_Morgane_Guedes, Travaux en réseau avec autres enseignants, Titulaires Bac+5 (ou en cours) sont candidats Une certification nationale, Titulaires Bac+5 (ou en cours) sont candidats Formateurs, Enseignant compétent-responsable ???? Se forme tout au long de sa vie, Collabore avec élèves/apprenants --> public en général, Échange avec élèves/apprenants --> public en général, - maîtriser la langue francaise - bonne culture générale - organiser le travail de classe - prendre en compte la diversité des élèves - évaluer les élèves - maîtriser les technologies de l'information et de la communication - travailler en équipe - se former et innover possède ces compétences et Enseignant compétent-responsable, Compétences nécessaires comme Compétences générales, Enseignants sont candidats C2i2e, Collabore lors de Travaux en réseau, Compétences visées : - pédagogique - éducative - citoyenne pour devenir Enseignant compétent-responsable, Pour améliorer ses compétences et indirectement Situation d'APPge, C2i2e ???? Une certification nationale, transmet ses compétences numériques lorsqu'on est Enseignant compétent-responsable, Enseignants sont candidats Formateurs, transmet ses compétences numériques à qui ? élèves/apprenants --> public en général, Enseignant compétent-responsable ???? Collabore, Titulaires Bac+5 (ou en cours) sont candidats C2i2e, Compétences nécessaires comme - maîtriser la langue francaise - bonne culture générale - organiser le travail de classe - prendre en compte la diversité des élèves - évaluer les élèves - maîtriser les technologies de l'information et de la communication - travailler en équipe - se former et innover, Enseignants sont candidats Une certification nationale