WARNING:
JavaScript is turned OFF. None of the links on this concept map will
work until it is reactivated.
If you need help turning JavaScript On, click here.
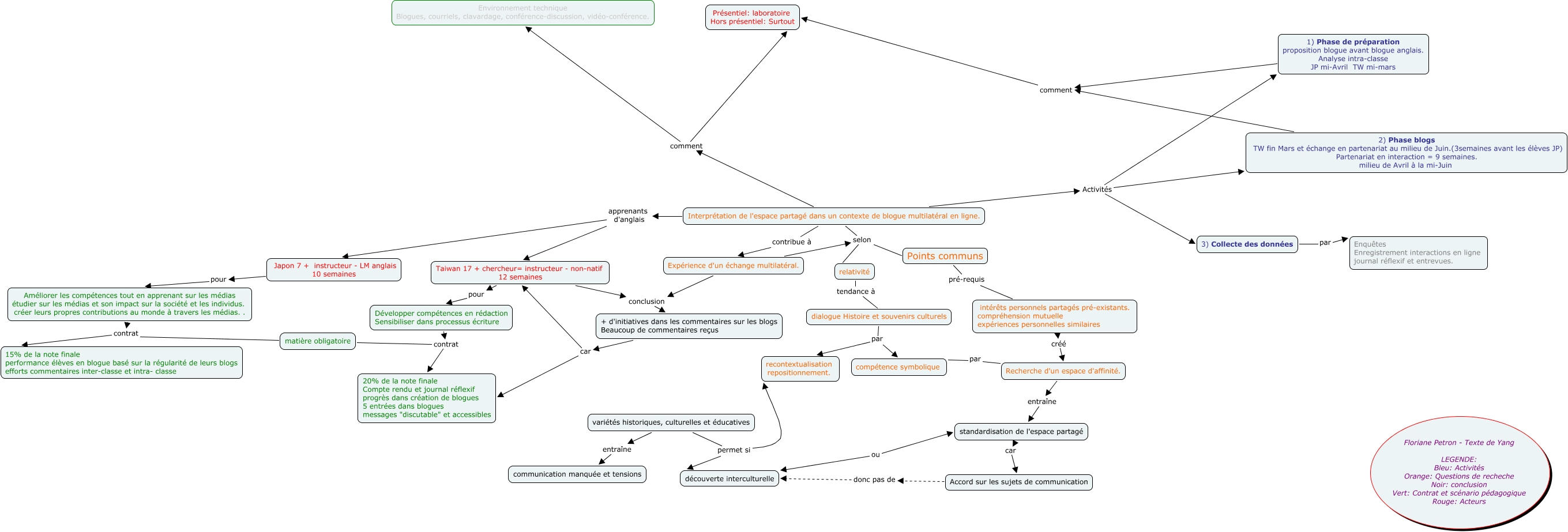
Cette carte de concepts créée avec IHMC CmapTools traite de: yang_petron, 1) Phase de préparation proposition blogue avant blogue anglais. Analyse intra-classe JP mi-Avril TW mi-mars comment Présentiel: laboratoire Hors présentiel: Surtout, standardisation de l'espace partagé car Accord sur les sujets de communication, dialogue Histoire et souvenirs culturels par recontextualisation repositionnement., Interprétation de l'espace partagé dans un contexte de blogue multilatéral en ligne. selon Points communs, Interprétation de l'espace partagé dans un contexte de blogue multilatéral en ligne. Activités 3) Collecte des données, matière obligatoire contrat 20% de la note finale Compte rendu et journal réflexif progrès dans création de blogues 5 entrées dans blogues messages "discutable" et accessibles, Accord sur les sujets de communication donc pas de découverte interculturelle, Interprétation de l'espace partagé dans un contexte de blogue multilatéral en ligne. apprenants d'anglais Taiwan 17 + chercheur= instructeur - non-natif 12 semaines, Interprétation de l'espace partagé dans un contexte de blogue multilatéral en ligne. selon relativité, dialogue Histoire et souvenirs culturels par compétence symbolique, relativité tendance à dialogue Histoire et souvenirs culturels, Taiwan 17 + chercheur= instructeur - non-natif 12 semaines conclusion + d'initiatives dans les commentaires sur les blogs Beaucoup de commentaires reçus, variétés historiques, culturelles et éducatives permet si découverte interculturelle, Interprétation de l'espace partagé dans un contexte de blogue multilatéral en ligne. Activités 2) Phase blogs TW fin Mars et échange en partenariat au milieu de Juin.(3semaines avant les élèves JP) Partenariat en interaction = 9 semaines. milieu de Avril à la mi-Juin, Interprétation de l'espace partagé dans un contexte de blogue multilatéral en ligne. contribue à Expérience d'un échange multilatéral., variétés historiques, culturelles et éducatives permet si recontextualisation repositionnement., Recherche d'un espace d'affinité. par compétence symbolique, + d'initiatives dans les commentaires sur les blogs Beaucoup de commentaires reçus car Taiwan 17 + chercheur= instructeur - non-natif 12 semaines, intérêts personnels partagés pré-existants. compréhension mutuelle expériences personnelles similaires créé Recherche d'un espace d'affinité., Interprétation de l'espace partagé dans un contexte de blogue multilatéral en ligne. apprenants d'anglais Japon 7 + instructeur - LM anglais 10 semaines