WARNING:
JavaScript is turned OFF. None of the links on this concept map will
work until it is reactivated.
If you need help turning JavaScript On, click here.
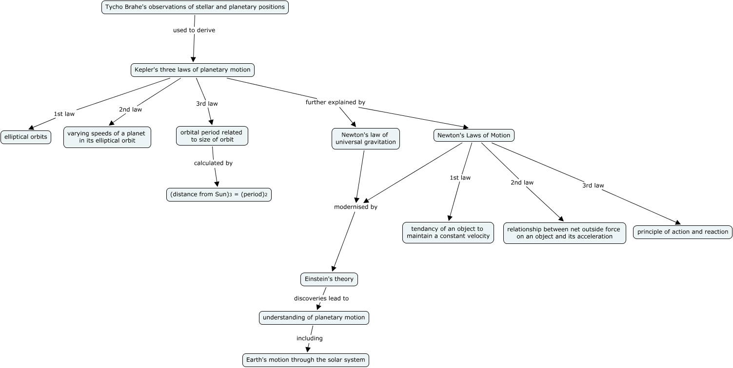
This Concept Map, created with IHMC CmapTools, has information related to: Motion of Earth and other planets (Simon), Tycho Brahe's observations of stellar and planetary positions used to derive Kepler's three laws of planetary motion, Kepler's three laws of planetary motion 3rd law orbital period related to size of orbit, Newton's Laws of Motion 2nd law relationship between net outside force on an object and its acceleration, Kepler's three laws of planetary motion 1st law elliptical orbits, understanding of planetary motion including Earth's motion through the solar system, Kepler's three laws of planetary motion 2nd law varying speeds of a planet in its elliptical orbit, Kepler's three laws of planetary motion further explained by Newton's Laws of Motion, Newton's Laws of Motion 3rd law principle of action and reaction, Kepler's three laws of planetary motion further explained by Newton's law of universal gravitation, Newton's law of universal gravitation modernised by Einstein's theory, Newton's Laws of Motion modernised by Einstein's theory, orbital period related to size of orbit calculated by (distance from Sun)3 = (period)2, Newton's Laws of Motion 1st law tendancy of an object to maintain a constant velocity, Einstein's theory discoveries lead to understanding of planetary motion