WARNING:
JavaScript is turned OFF. None of the links on this concept map will
work until it is reactivated.
If you need help turning JavaScript On, click here.
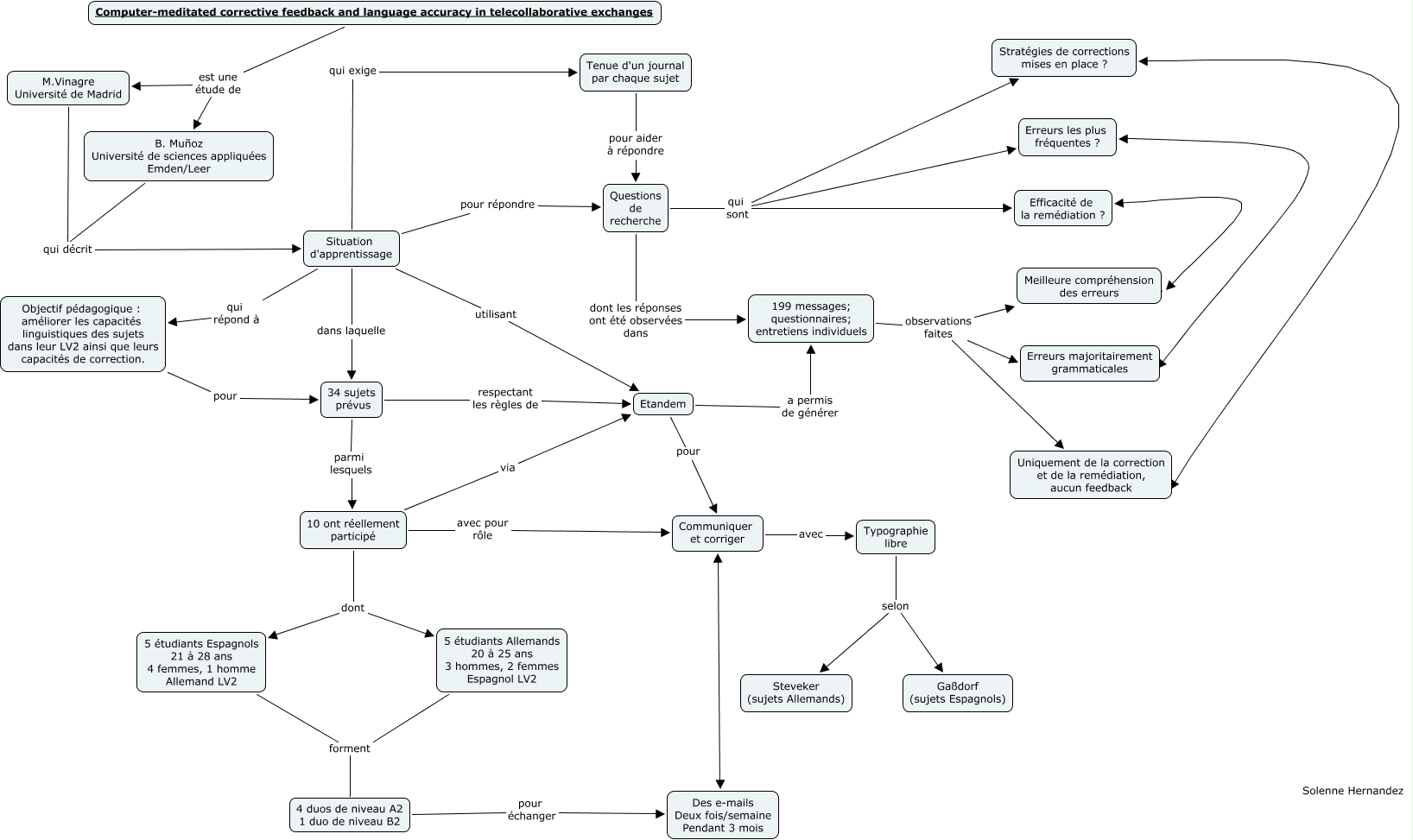
Cette carte de concepts créée avec IHMC CmapTools traite de: Vinagre_Solenne_Hernandez, Situation d'apprentissage pour répondre Questions de recherche, 199 messages; questionnaires; entretiens individuels observations faites Uniquement de la correction et de la remédiation, aucun feedback, 10 ont réellement participé dont 5 étudiants Allemands 20 à 25 ans 3 hommes, 2 femmes Espagnol LV2, M.Vinagre Université de Madrid qui décrit Situation d'apprentissage, 199 messages; questionnaires; entretiens individuels observations faites Meilleure compréhension des erreurs, 34 sujets prévus respectant les règles de Etandem, Situation d'apprentissage qui exige Tenue d'un journal par chaque sujet, 10 ont réellement participé avec pour rôle Communiquer et corriger, Typographie libre selon Steveker (sujets Allemands), 5 étudiants Espagnols 21 à 28 ans 4 femmes, 1 homme Allemand LV2 forment 4 duos de niveau A2 1 duo de niveau B2, B. Muñoz Université de sciences appliquées Emden/Leer qui décrit Situation d'apprentissage, 199 messages; questionnaires; entretiens individuels observations faites Erreurs majoritairement grammaticales, 10 ont réellement participé via Etandem, Situation d'apprentissage qui répond à Objectif pédagogique : améliorer les capacités linguistiques des sujets dans leur LV2 ainsi que leurs capacités de correction., Computer-meditated corrective feedback and language accuracy in telecollaborative exchanges est une étude de M.Vinagre Université de Madrid, Questions de recherche qui sont Stratégies de corrections mises en place ?, Questions de recherche dont les réponses ont été observées dans 199 messages; questionnaires; entretiens individuels, Situation d'apprentissage utilisant Etandem, Typographie libre selon Gaßdorf (sujets Espagnols), Etandem pour Communiquer et corriger