WARNING:
JavaScript is turned OFF. None of the links on this concept map will
work until it is reactivated.
If you need help turning JavaScript On, click here.
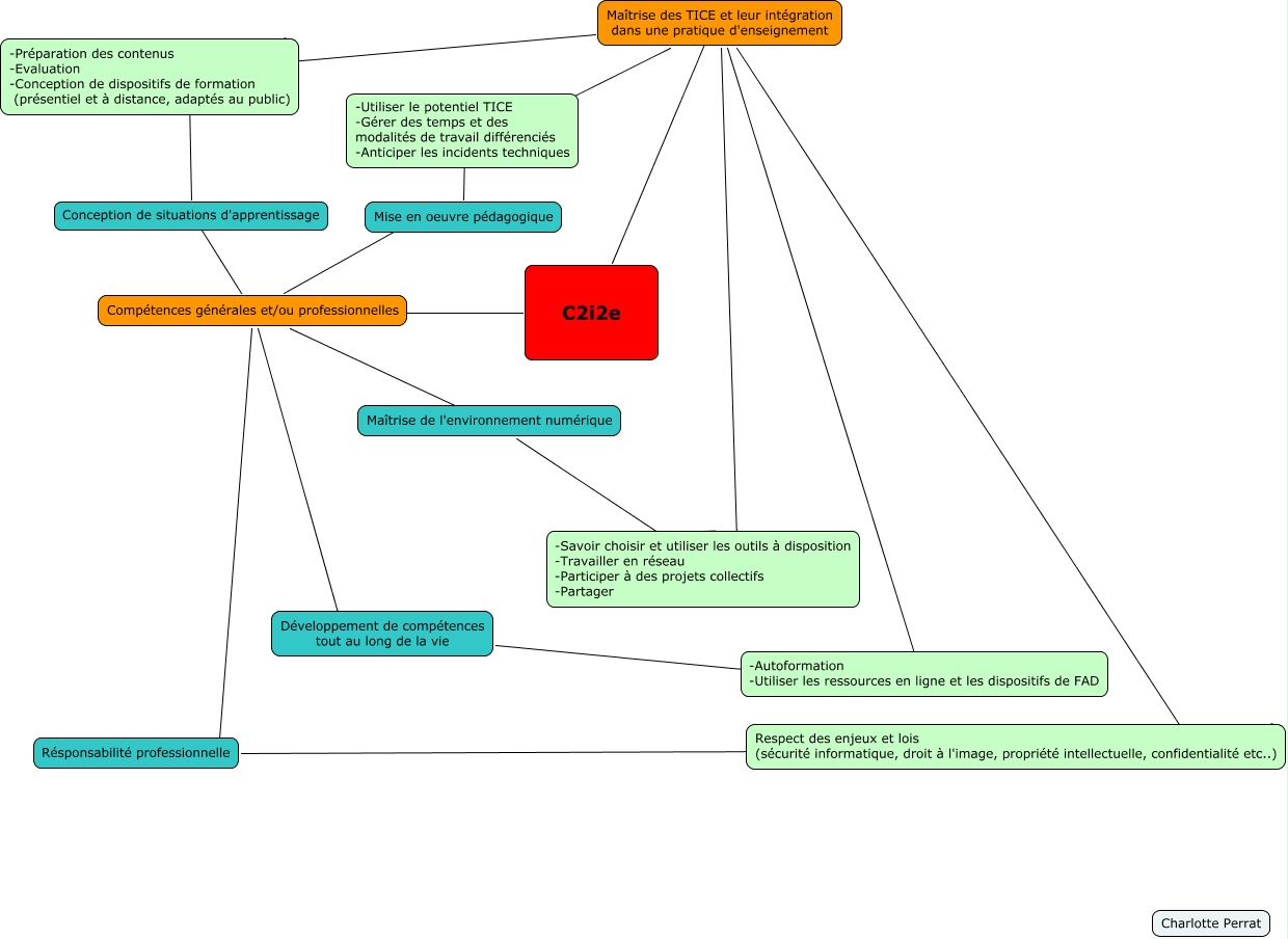
Cette carte de concepts créée avec IHMC CmapTools traite de: C2i2e_CharlottePerrat, Maîtrise des TICE et leur intégration dans une pratique d'enseignement ???? Respect des enjeux et lois (sécurité informatique, droit à l'image, propriété intellectuelle, confidentialité etc..), Compétences générales et/ou professionnelles ???? Conception de situations d'apprentissage, Maîtrise de l'environnement numérique ???? -Savoir choisir et utiliser les outils à disposition -Travailler en réseau -Participer à des projets collectifs -Partager, Maîtrise des TICE et leur intégration dans une pratique d'enseignement ???? -Autoformation -Utiliser les ressources en ligne et les dispositifs de FAD, Mise en oeuvre pédagogique ???? -Utiliser le potentiel TICE -Gérer des temps et des modalités de travail différenciés -Anticiper les incidents techniques, C2i2e ???? Maîtrise des TICE et leur intégration dans une pratique d'enseignement, Maîtrise des TICE et leur intégration dans une pratique d'enseignement ???? -Utiliser le potentiel TICE -Gérer des temps et des modalités de travail différenciés -Anticiper les incidents techniques, Compétences générales et/ou professionnelles ???? Développement de compétences tout au long de la vie, Compétences générales et/ou professionnelles ???? Mise en oeuvre pédagogique, Maîtrise des TICE et leur intégration dans une pratique d'enseignement ???? -Préparation des contenus -Evaluation -Conception de dispositifs de formation (présentiel et à distance, adaptés au public), Développement de compétences tout au long de la vie ???? -Autoformation -Utiliser les ressources en ligne et les dispositifs de FAD, Résponsabilité professionnelle ???? Respect des enjeux et lois (sécurité informatique, droit à l'image, propriété intellectuelle, confidentialité etc..), Conception de situations d'apprentissage ???? -Préparation des contenus -Evaluation -Conception de dispositifs de formation (présentiel et à distance, adaptés au public), C2i2e ???? Compétences générales et/ou professionnelles, Compétences générales et/ou professionnelles ???? Maîtrise de l'environnement numérique, Compétences générales et/ou professionnelles ???? Résponsabilité professionnelle, Maîtrise des TICE et leur intégration dans une pratique d'enseignement ???? -Savoir choisir et utiliser les outils à disposition -Travailler en réseau -Participer à des projets collectifs -Partager