WARNING:
JavaScript is turned OFF. None of the links on this concept map will
work until it is reactivated.
If you need help turning JavaScript On, click here.
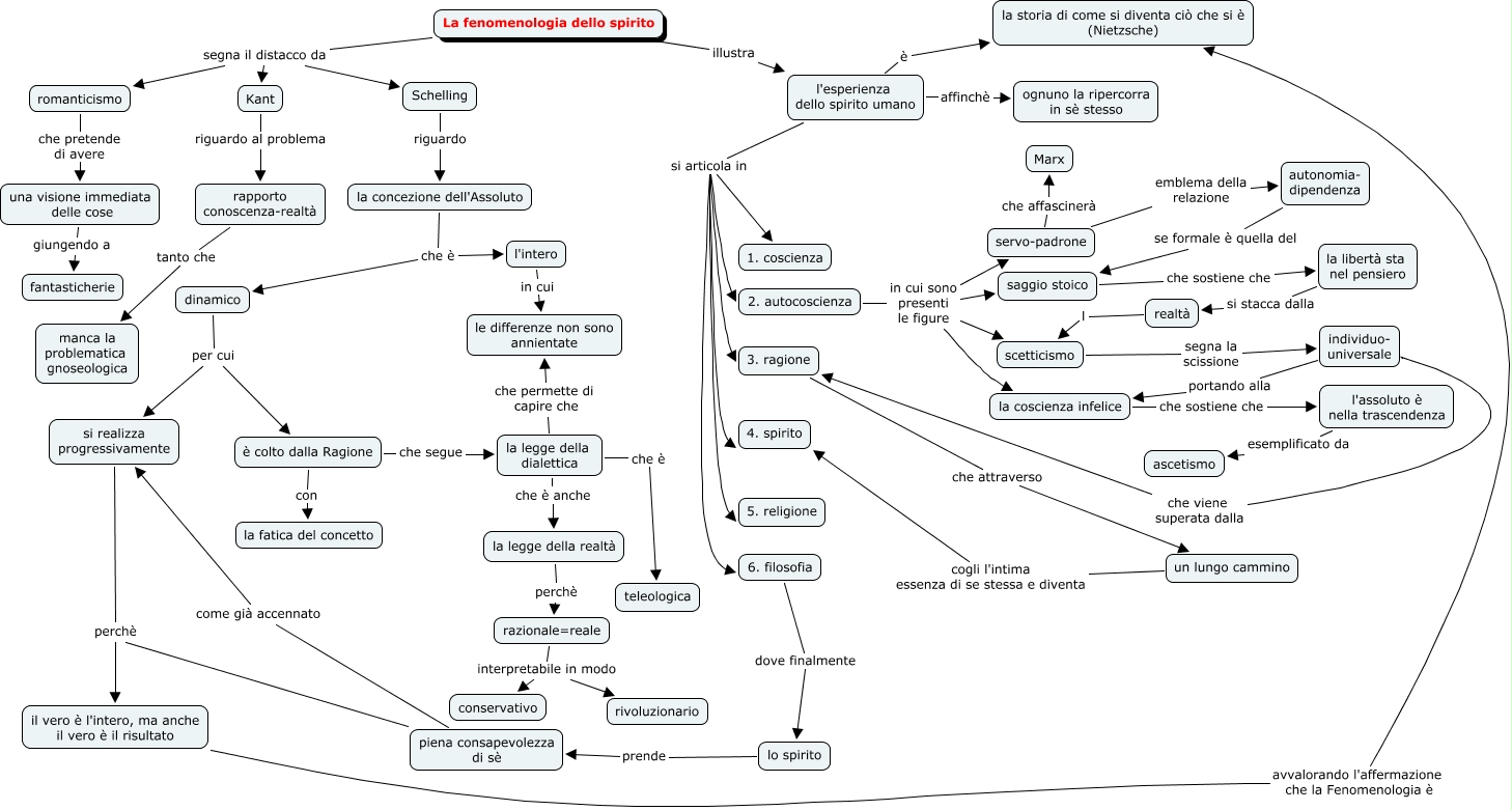
Questa Cmap, creata con IHMC CmapTools, contiene informazioni relative a: fenomenologia dello spirito MZ, individuo- universale che viene superata dalla 3. ragione, scetticismo segna la scissione individuo- universale, la legge della realtà perchè razionale=reale, saggio stoico che sostiene che la libertà sta nel pensiero, l'esperienza dello spirito umano si articola in 3. ragione, rapporto conoscenza-realtà tanto che manca la problematica gnoseologica, l'esperienza dello spirito umano si articola in 1. coscienza, si realizza progressivamente perchè il vero è l'intero, ma anche il vero è il risultato, una visione immediata delle cose giungendo a fantasticherie, piena consapevolezza di sè come già accennato si realizza progressivamente, un lungo cammino cogli l'intima essenza di se stessa e diventa 4. spirito, è colto dalla Ragione con la fatica del concetto, l'esperienza dello spirito umano si articola in 2. autocoscienza, l'esperienza dello spirito umano è la storia di come si diventa ciò che si è (Nietzsche), razionale=reale interpretabile in modo conservativo, l'assoluto è nella trascendenza esemplificato da ascetismo, servo-padrone emblema della relazione autonomia- dipendenza, La fenomenologia dello spirito segna il distacco da Schelling, 2. autocoscienza in cui sono presenti le figure servo-padrone, autonomia- dipendenza se formale è quella del saggio stoico