WARNING:
JavaScript is turned OFF. None of the links on this concept map will
work until it is reactivated.
If you need help turning JavaScript On, click here.
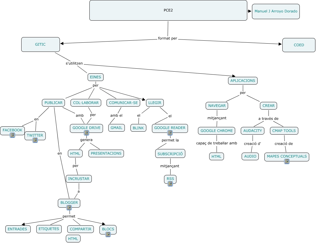
Aquest mapa conceptual conté informació relacionada amb: mapa gitic, EINES per PUBLICAR, BLOGGER permet ETIQUETES, BLOGGER permet COMPARTIR, AUDACITY creació d' AUDIO, CREAR a travès de AUDACITY, APLICACIONS per NAVEGAR, EINES per LLEGIR, SUBSCRIPCIÓ mitjançant RSS, PUBLICAR en TWITTER, HTML per INCRUSTAR, LLEGIR el GOOGLE READER, PCE2 format per GITIC, BLOGGER permet BLOCS, COL·LABORAR per GOOGLE DRIVE, GOOGLE DRIVE genera PRESENTACIONS, PCE2 format per COED, INCRUSTAR a BLOGGER, PCE2 ???? Manuel J Arroyo Dorado, PUBLICAR en BLOGGER, PUBLICAR amb GOOGLE DRIVE