WARNING:
JavaScript is turned OFF. None of the links on this concept map will
work until it is reactivated.
If you need help turning JavaScript On, click here.
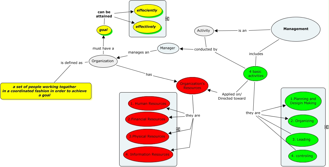
This Concept Map, created with IHMC CmapTools, has information related to: Definistion of Managemtn, Organization is defined as a set of people working togather in a coordinated fashion in order to achieve a goal, goal can be attained effeciently, Organization's Resources they are 1. Human Resources, Organization's Resources they are 2.Financial Resources, 4 basic activities they are 4. controling, 4 basic activities conducted by Manager, Management includes 4 basic activities, Organization's Resources they are 3.Physical Resources, 4 basic activities they are 2. Organizing, 4 basic activities they are 1.Planning and Desigin Making, Manager manages an Organization, 3. Leading they are 4. controling, 3. Leading they are 1.Planning and Desigin Making, 3. Leading they are 2. Organizing, Activity conducted by Manager, Organization must have a goal, Management is an Activity, goal can be attained effectively, Organization's Resources they are 4. Information Resources, 4 basic activities Applied on/ Directed toward Organization's Resources