WARNING:
JavaScript is turned OFF. None of the links on this concept map will
work until it is reactivated.
If you need help turning JavaScript On, click here.
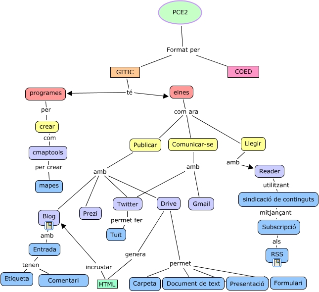
Aquest mapa conceptual conté informació relacionada amb: mapa, programes per crear, Blog amb Entrada, Drive permet Carpeta, Publicar amb Blog, eines com ara Publicar, Drive permet Presentació, Reader utilitzant sindicació de continguts, HTML incrustar Blog, GITIC té programes, PCE2 Format per GITIC, Publicar amb Drive, Entrada tenen Comentari, eines com ara Comunicar-se, Twitter permet fer Tuït, Entrada tenen Etiqueta, Subscripció als RSS, crear com cmaptools, Llegir amb Reader, cmaptools per crear mapes, Comunicar-se amb Gmail