WARNING:
JavaScript is turned OFF. None of the links on this concept map will
work until it is reactivated.
If you need help turning JavaScript On, click here.
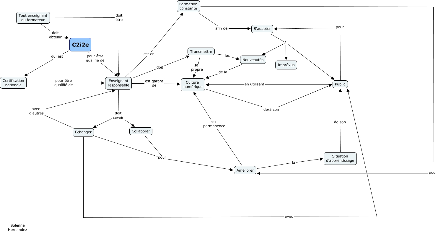
Cette carte de concepts créée avec IHMC CmapTools traite de: C2i2e_Solenne_Hernandez, Tout enseignant ou formateur doit être Enseignant responsable, Certification nationale pour être qualifié de Enseignant responsable, Formation constante afin de S'adapter, Enseignant responsable doit savoir Echanger, Echanger avec Public, Améliorer en permanence Culture numérique, Enseignant responsable est garant de Culture numérique, Situation d'apprentissage de son Public, Formation constante pour Améliorer, Transmettre sa propre Culture numérique, Enseignant responsable doit Transmettre, Public pour S'adapter, Collaborer pour Améliorer, S'adapter à Nouveautés, Echanger avec d'autres Enseignant responsable, Transmettre les Nouveautés, Enseignant responsable doit savoir Collaborer, Echanger pour Améliorer, Enseignant responsable est en Formation constante, C2i2e qui est Certification nationale