WARNING:
JavaScript is turned OFF. None of the links on this concept map will
work until it is reactivated.
If you need help turning JavaScript On, click here.
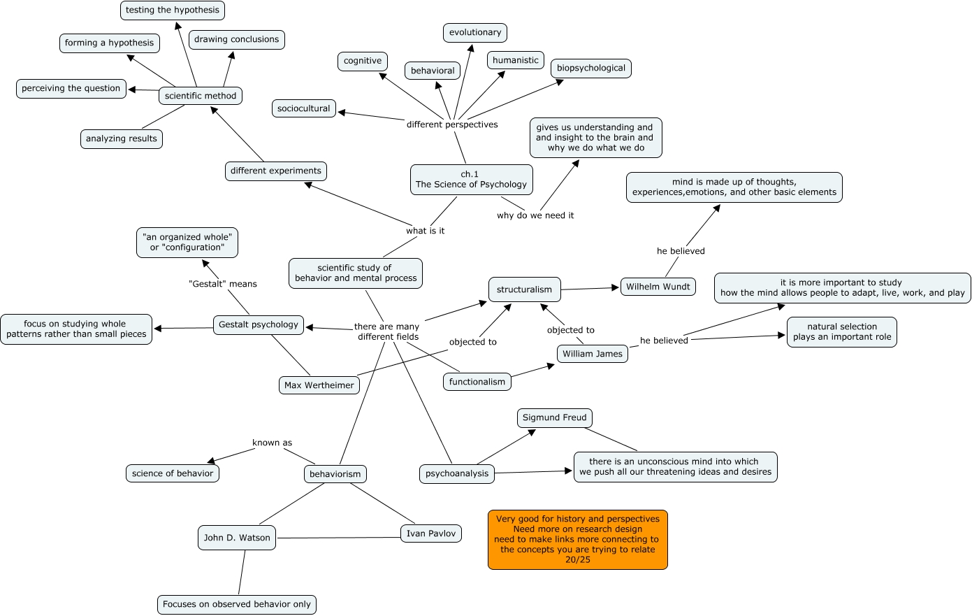
This Concept Map, created with IHMC CmapTools, has information related to: DJWilliamson Cmap Chapter 1, scientific method ???? perceiving the question, scientific method ???? analyzing results, Gestalt psychology "Gestalt" means "an organized whole" or "configuration", ch.1 The Science of Psychology what is it scientific study of behavior and mental process, ch.1 The Science of Psychology why do we need it gives us understanding and and insight to the brain and why we do what we do, different experiments ???? scientific method, scientific study of behavior and mental process there are many different fields Gestalt psychology, ch.1 The Science of Psychology different perspectives biopsychological, William James he believed it is more important to study how the mind allows people to adapt, live, work, and play, ch.1 The Science of Psychology different perspectives sociocultural, scientific method ???? forming a hypothesis, scientific method ???? testing the hypothesis, Sigmund Freud ???? there is an unconscious mind into which we push all our threatening ideas and desires, Gestalt psychology ???? focus on studying whole patterns rather than small pieces, ch.1 The Science of Psychology different perspectives evolutionary, Wilhelm Wundt he believed mind is made up of thoughts, experiences,emotions, and other basic elements, John D. Watson ???? Ivan Pavlov, Max Wertheimer objected to structuralism, William James he believed natural selection plays an important role, Gestalt psychology ???? Max Wertheimer