WARNING:
JavaScript is turned OFF. None of the links on this concept map will
work until it is reactivated.
If you need help turning JavaScript On, click here.
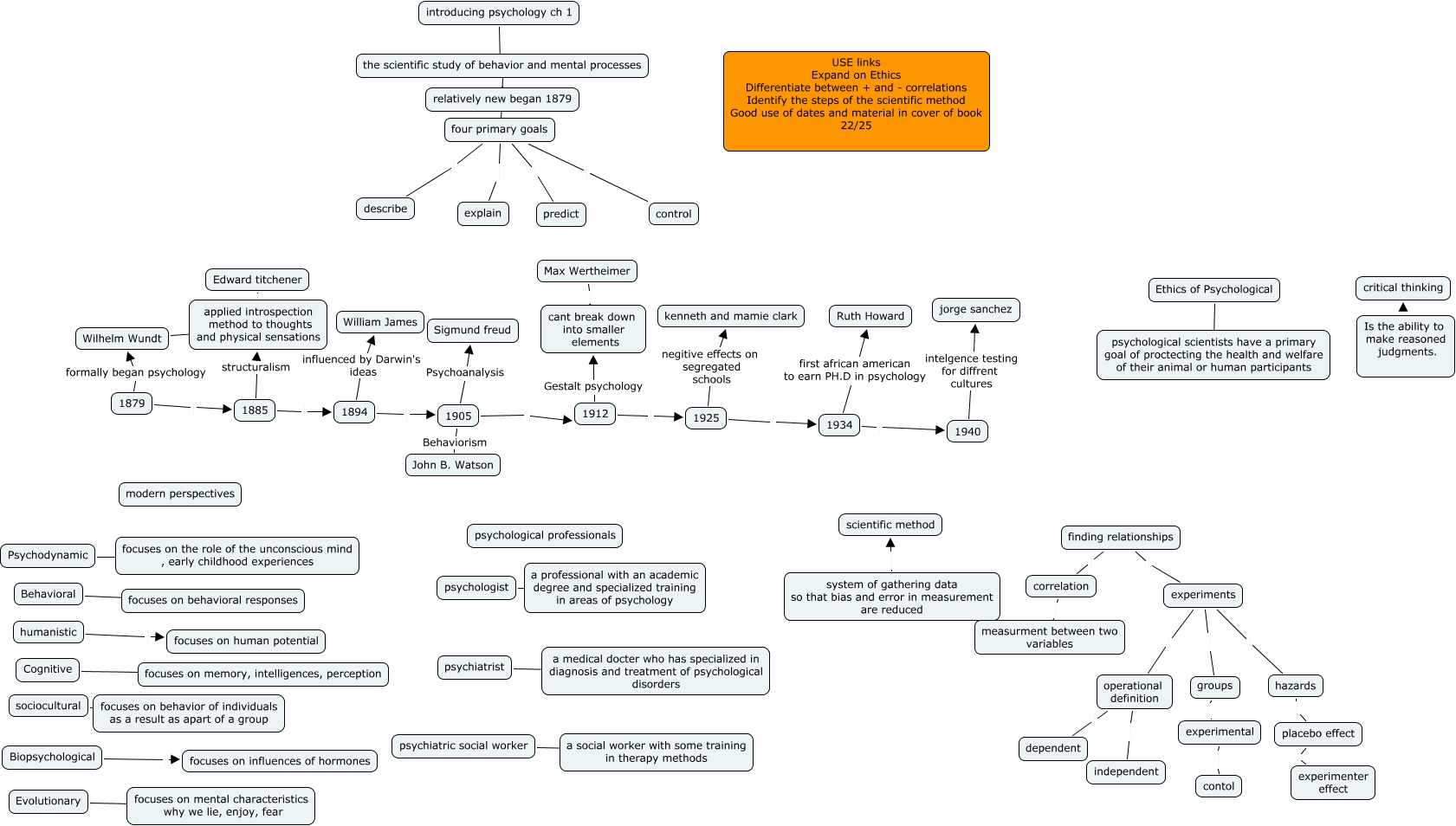
This Concept Map, created with IHMC CmapTools, has information related to: ch 1ben siegel alternate, introducing psychology ch 1 the scientific study of behavior and mental processes, 1879 1885, Max Wertheimer cant break down into smaller elements, four primary goals describe, 1934 1940, applied introspection method to thoughts and physical sensations Edward titchener, humanistic focuses on human potential, operational definition dependent, 1940 intelgence testing for diffrent cultures jorge sanchez, operational definition independent, 1905 Psychoanalysis Sigmund freud, four primary goals explain, finding relationships correlation, Ethics of Psychological psychological scientists have a primary goal of proctecting the health and welfare of their animal or human participants, system of gathering data so that bias and error in measurement are reduced scientific method, Psychodynamic focuses on the role of the unconscious mind , early childhood experiences, Cognitive focuses on memory, intelligences, perception, experiments hazards, 1885 1894, 1934 first african american to earn PH.D in psychology Ruth Howard