WARNING:
JavaScript is turned OFF. None of the links on this concept map will
work until it is reactivated.
If you need help turning JavaScript On, click here.
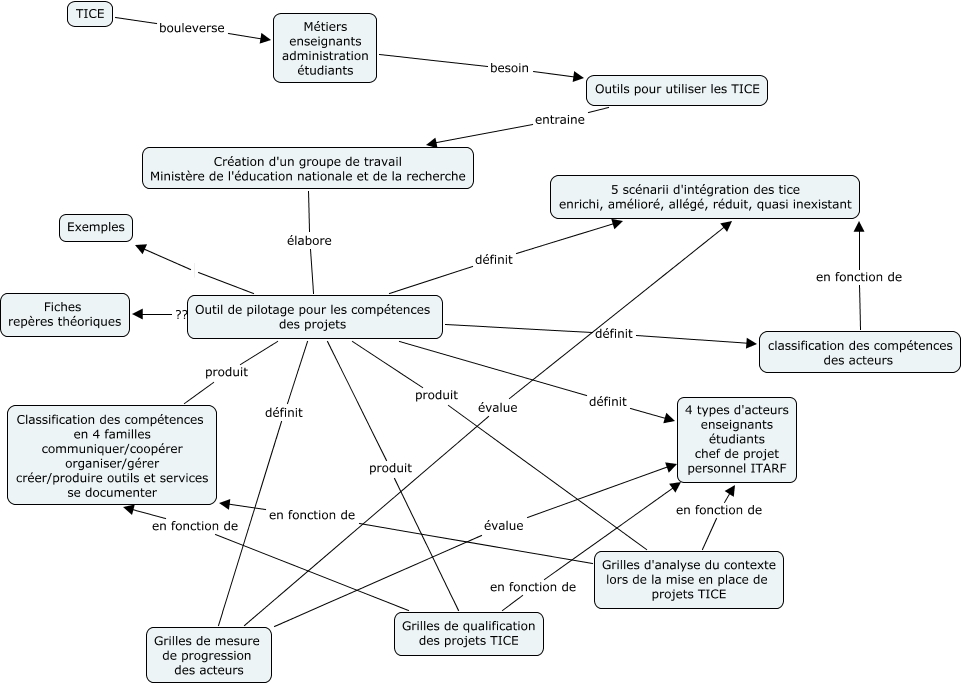
Cette carte de concepts créée avec IHMC CmapTools traite de: TICE, Outil de pilotage pour les compétences des projets produit Grilles d'analyse du contexte lors de la mise en place de projets TICE, Outil de pilotage pour les compétences des projets définit classification des compétences des acteurs, TICE bouleverse Métiers enseignants administration étudiants, Outil de pilotage pour les compétences des projets définit Grilles de mesure de progression des acteurs, Outils pour utiliser les TICE entraine Création d'un groupe de travail Ministère de l'éducation nationale et de la recherche, Outil de pilotage pour les compétences des projets définit 4 types d'acteurs enseignants étudiants chef de projet personnel ITARF, Grilles de mesure de progression des acteurs évalue ????, Outil de pilotage pour les compétences des projets ???? Fiches repères théoriques, Grilles d'analyse du contexte lors de la mise en place de projets TICE en fonction de 4 types d'acteurs enseignants étudiants chef de projet personnel ITARF, Grilles de qualification des projets TICE en fonction de Classification des compétences en 4 familles communiquer/coopérer organiser/gérer créer/produire outils et services se documenter, classification des compétences des acteurs en fonction de 5 scénarii d'intégration des tice enrichi, amélioré, allégé, réduit, quasi inexistant, Création d'un groupe de travail Ministère de l'éducation nationale et de la recherche élabore Outil de pilotage pour les compétences des projets, Outil de pilotage pour les compétences des projets définit 5 scénarii d'intégration des tice enrichi, amélioré, allégé, réduit, quasi inexistant, Grilles de mesure de progression des acteurs évalue ????, Métiers enseignants administration étudiants besoin Outils pour utiliser les TICE, Grilles d'analyse du contexte lors de la mise en place de projets TICE en fonction de Classification des compétences en 4 familles communiquer/coopérer organiser/gérer créer/produire outils et services se documenter, Outil de pilotage pour les compétences des projets Exemples, Outil de pilotage pour les compétences des projets produit Grilles de qualification des projets TICE, Grilles de qualification des projets TICE en fonction de ????, Outil de pilotage pour les compétences des projets produit Classification des compétences en 4 familles communiquer/coopérer organiser/gérer créer/produire outils et services se documenter