WARNING:
JavaScript is turned OFF. None of the links on this concept map will
work until it is reactivated.
If you need help turning JavaScript On, click here.
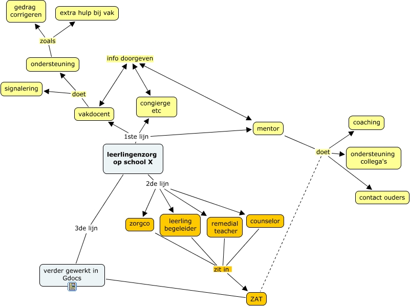
Deze Concept Map heeft informatie gerelateerd aan: zorgstructuur school X, vakdocent info doorgeven mentor, leerling begeleider zit in ZAT, remedial teacher zit in ZAT, leerlingenzorg op school X 2de lijn remedial teacher, vakdocent doet signalering, leerlingenzorg op school X 1ste lijn congierge etc, ondersteuning zoals extra hulp bij vak, leerlingenzorg op school X 3de lijn verder gewerkt in Gdocs, zorgco zit in ZAT, ondersteuning zoals gedrag corrigeren, mentor doet coaching, leerlingenzorg op school X 2de lijn counselor, leerlingenzorg op school X 1ste lijn mentor, counselor zit in ZAT, leerlingenzorg op school X 1ste lijn vakdocent, leerlingenzorg op school X 2de lijn zorgco, mentor doet ondersteuning collega's, vakdocent doet ondersteuning, leerlingenzorg op school X 2de lijn leerling begeleider, mentor doet contact ouders