WARNING:
JavaScript is turned OFF. None of the links on this concept map will
work until it is reactivated.
If you need help turning JavaScript On, click here.
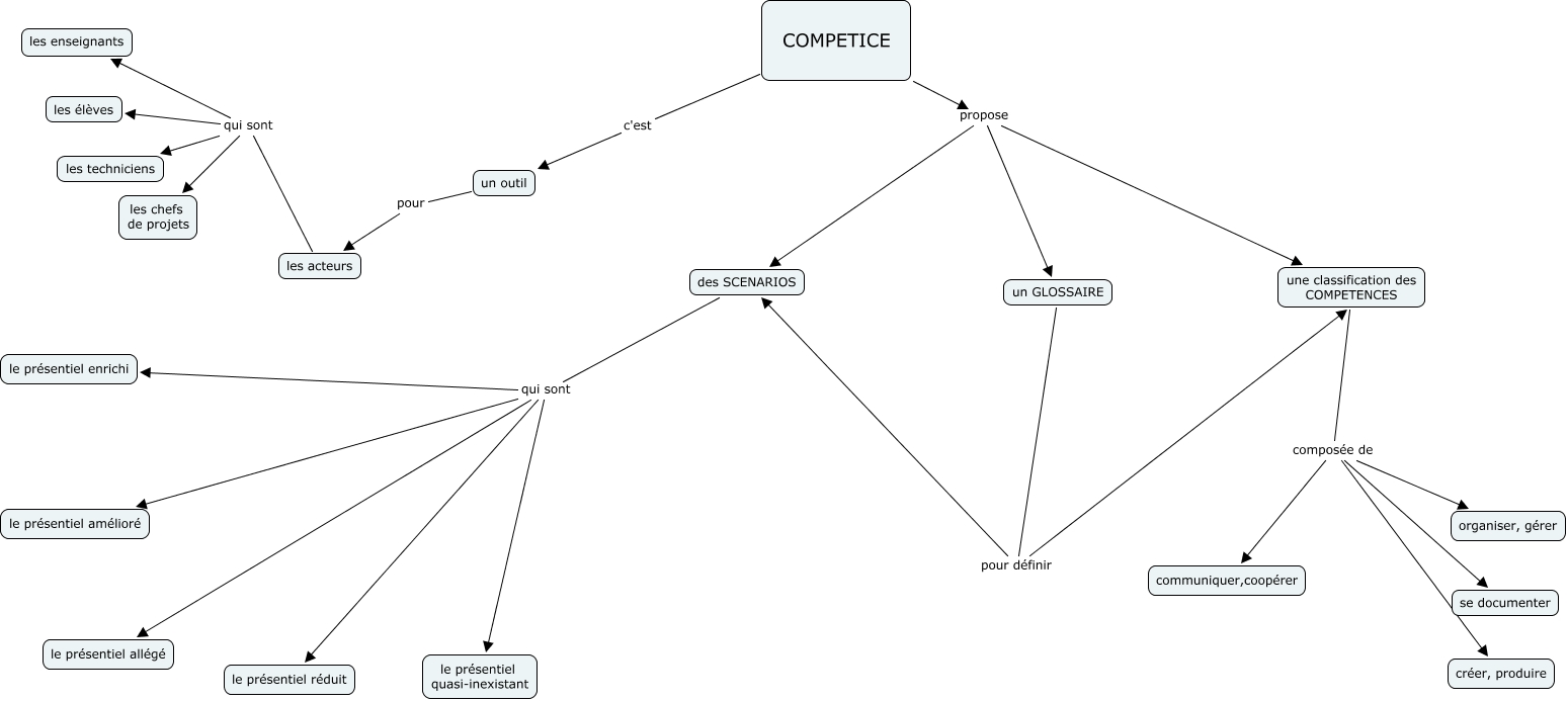
Cette carte de concepts créée avec IHMC CmapTools traite de: Competice_Elise_Delaire, un outil pour les acteurs, les acteurs qui sont les enseignants, les acteurs qui sont les techniciens, une classification des COMPETENCES composée de se documenter, COMPETICE propose une classification des COMPETENCES, une classification des COMPETENCES composée de créer, produire, COMPETICE c'est un outil, une classification des COMPETENCES composée de communiquer,coopérer, un GLOSSAIRE pour définir des SCENARIOS, les acteurs qui sont les chefs de projets, un GLOSSAIRE pour définir une classification des COMPETENCES, des SCENARIOS qui sont le présentiel amélioré, une classification des COMPETENCES composée de organiser, gérer, les acteurs qui sont les élèves, des SCENARIOS qui sont le présentiel réduit, COMPETICE propose des SCENARIOS, des SCENARIOS qui sont le présentiel enrichi, des SCENARIOS qui sont le présentiel allégé, des SCENARIOS qui sont le présentiel quasi-inexistant, COMPETICE propose un GLOSSAIRE