WARNING:
JavaScript is turned OFF. None of the links on this concept map will
work until it is reactivated.
If you need help turning JavaScript On, click here.
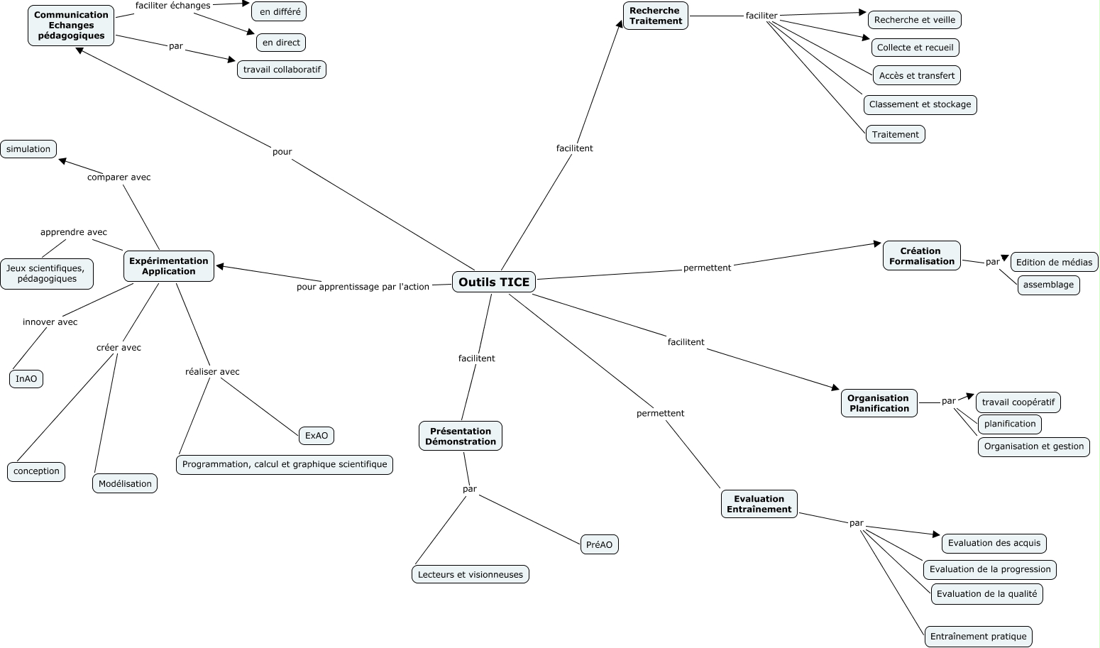
Cette carte de concepts créée avec IHMC CmapTools traite de: Gauthier_taxonomie_Floriane_Petron, Recherche Traitement faciliter Accès et transfert, Communication Echanges pédagogiques faciliter échanges en direct, Expérimentation Application réaliser avec ExAO, Outils TICE pour apprentissage par l'action Expérimentation Application, Expérimentation Application apprendre avec Jeux scientifiques, pédagogiques, Communication Echanges pédagogiques par travail collaboratif, Expérimentation Application comparer avec simulation, Evaluation Entraînement par Evaluation de la progression, Présentation Démonstration par Lecteurs et visionneuses, Outils TICE facilitent Organisation Planification, Organisation Planification par planification, Création Formalisation par assemblage, Outils TICE permettent Création Formalisation, Expérimentation Application créer avec Modélisation, Outils TICE facilitent Présentation Démonstration, Evaluation Entraînement par Evaluation de la qualité, Recherche Traitement faciliter Classement et stockage, Evaluation Entraînement par Entraînement pratique, Expérimentation Application réaliser avec Programmation, calcul et graphique scientifique, Expérimentation Application innover avec InAO