WARNING:
JavaScript is turned OFF. None of the links on this concept map will
work until it is reactivated.
If you need help turning JavaScript On, click here.
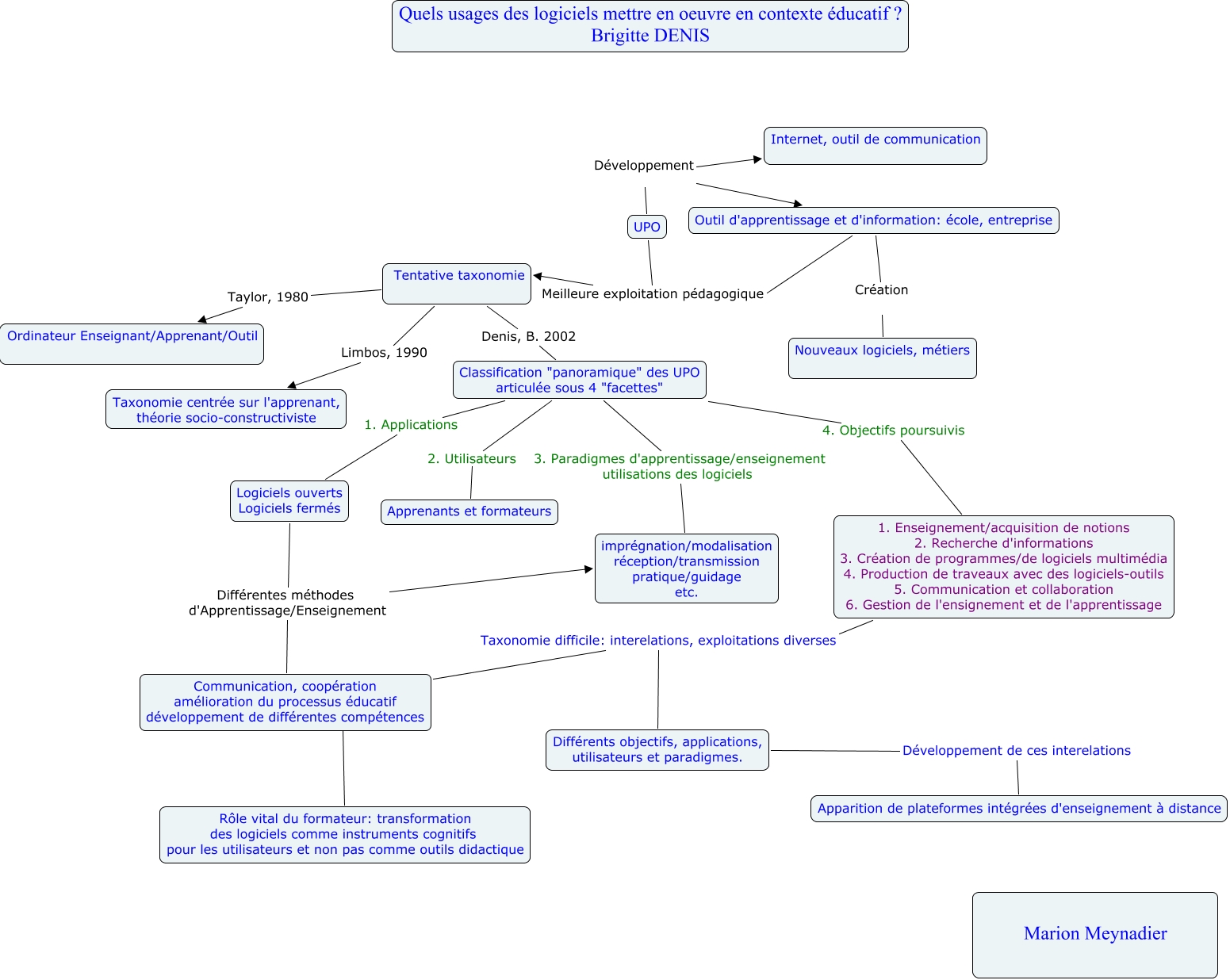
Cette carte de concepts créée avec IHMC CmapTools traite de: Denis_Taxonomie_Meynadier, Différents objectifs, applications, utilisateurs et paradigmes. Développement de ces interelations Apparition de plateformes intégrées d'enseignement à distance, Classification "panoramique" des UPO articulée sous 4 "facettes" 2. Utilisateurs Apprenants et formateurs, Outil d'apprentissage et d'information: école, entreprise Création Nouveaux logiciels, métiers, Tentative taxonomie Denis, B. 2002 Classification "panoramique" des UPO articulée sous 4 "facettes", Communication, coopération amélioration du processus éducatif développement de différentes compétences ???? Rôle vital du formateur: transformation des logiciels comme instruments cognitifs pour les utilisateurs et non pas comme outils didactique, Logiciels ouverts Logiciels fermés Différentes méthodes d'Apprentissage/Enseignement imprégnation/modalisation réception/transmission pratique/guidage etc., 1. Enseignement/acquisition de notions 2. Recherche d'informations 3. Création de programmes/de logiciels multimédia 4. Production de traveaux avec des logiciels-outils 5. Communication et collaboration 6. Gestion de l'ensignement et de l'apprentissage Taxonomie difficile: interelations, exploitations diverses Différents objectifs, applications, utilisateurs et paradigmes., Communication, coopération amélioration du processus éducatif développement de différentes compétences Taxonomie difficile: interelations, exploitations diverses Différents objectifs, applications, utilisateurs et paradigmes., UPO Développement Internet, outil de communication, Tentative taxonomie Taylor, 1980 Ordinateur Enseignant/Apprenant/Outil, Classification "panoramique" des UPO articulée sous 4 "facettes" 3. Paradigmes d'apprentissage/enseignement utilisations des logiciels imprégnation/modalisation réception/transmission pratique/guidage etc., Logiciels ouverts Logiciels fermés Différentes méthodes d'Apprentissage/Enseignement Communication, coopération amélioration du processus éducatif développement de différentes compétences, Classification "panoramique" des UPO articulée sous 4 "facettes" 1. Applications Logiciels ouverts Logiciels fermés, Outil d'apprentissage et d'information: école, entreprise Meilleure exploitation pédagogique Tentative taxonomie, Tentative taxonomie Limbos, 1990 Taxonomie centrée sur l'apprenant, théorie socio-constructiviste, Classification "panoramique" des UPO articulée sous 4 "facettes" 4. Objectifs poursuivis 1. Enseignement/acquisition de notions 2. Recherche d'informations 3. Création de programmes/de logiciels multimédia 4. Production de traveaux avec des logiciels-outils 5. Communication et collaboration 6. Gestion de l'ensignement et de l'apprentissage, UPO Meilleure exploitation pédagogique Tentative taxonomie, UPO Développement Outil d'apprentissage et d'information: école, entreprise