WARNING:
JavaScript is turned OFF. None of the links on this concept map will
work until it is reactivated.
If you need help turning JavaScript On, click here.
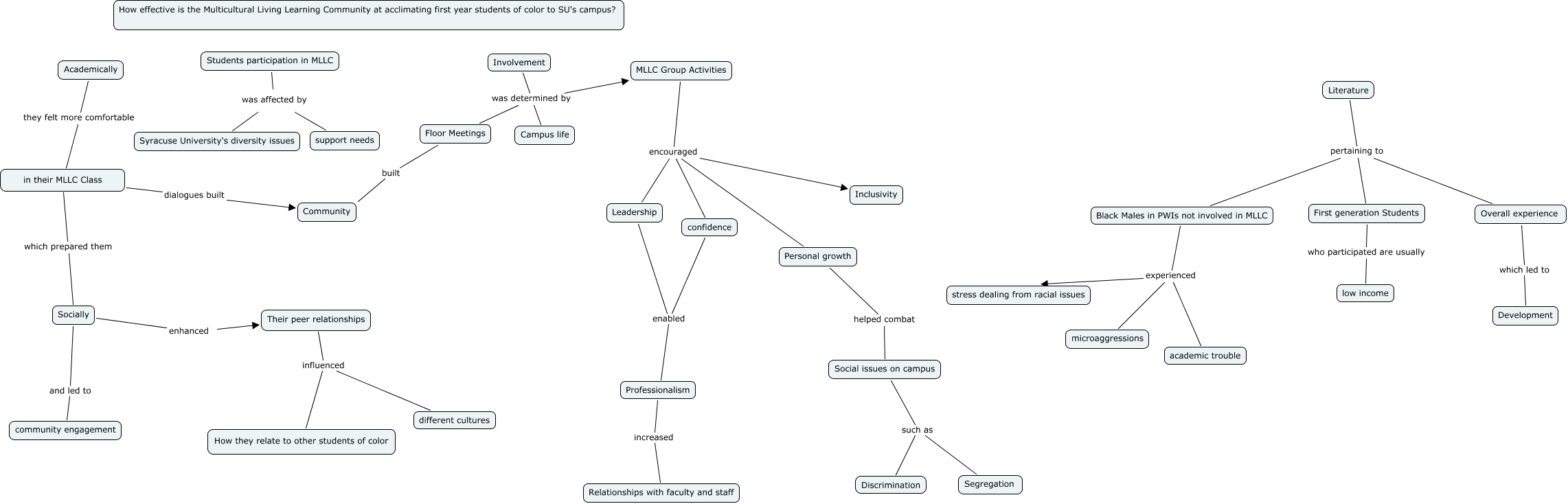
This Concept Map, created with IHMC CmapTools, has information related to: Team NIA, Literature pertaining to Overall experience, confidence enabled Professionalism, Personal growth helped combat Social issues on campus, confidence encouraged Personal growth, Academically they felt more comfortable in their MLLC Class, MLLC Group Activities encouraged Personal growth, Students participation in MLLC was affected by Syracuse University's diversity issues, First generation Students who participated are usually low income, Floor Meetings built Community, MLLC Group Activities encouraged Inclusivity, Leadership enabled Professionalism, Literature pertaining to Black Males in PWIs not involved in MLLC, Their peer relationships influenced How they relate to other students of color, Social issues on campus such as Segregation, Overall experience which led to Development, confidence encouraged Leadership, Involvement was determined by MLLC Group Activities, Involvement was determined by Floor Meetings, Black Males in PWIs not involved in MLLC experienced academic trouble, Professionalism increased Relationships with faculty and staff