WARNING:
JavaScript is turned OFF. None of the links on this concept map will
work until it is reactivated.
If you need help turning JavaScript On, click here.
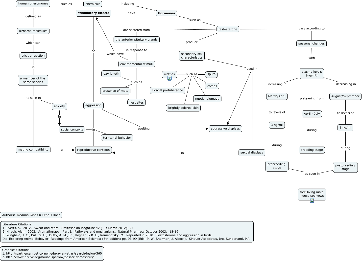
This Concept Map, created with IHMC CmapTools, has information related to: Gibbs alone Hormones, anxiety in social contexts, breeding stage as seen in free-living male house sparrows, Hormones such as testosterone, a member of the same species as seen in anxiety, airborne molecules which can elicit a reaction, Hormones have stimulatory effects, environmental stimuli such as day length, elicit a reaction in a member of the same species, a member of the same species as seen in mating compatibility, environmental stimuli which have stimulatory effects, secondary sex characteristics used in aggressive displays, August/September to levels of 1 ng/ml, stimulatory effects on aggression, April - July during breeding stage, the anterior pituitary glands in response to environmental stimuli, sexual displays in reproductive contexts, testosterone vary according to seasonal changes, 1 ng/ml during postbreeding stage, environmental stimuli such as presence of mate, environmental stimuli such as nest sites