WARNING:
JavaScript is turned OFF. None of the links on this concept map will
work until it is reactivated.
If you need help turning JavaScript On, click here.
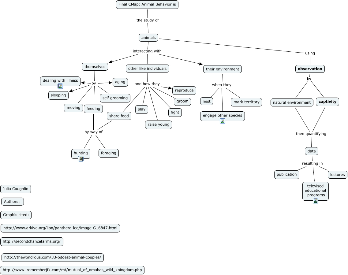
This Concept Map, created with IHMC CmapTools, has information related to: Coughlin What is Animal Behavior - Final, themselves by sleeping, Final CMap: Animal Behavior is the study of animals, other like individuals and how they reproduce, feeding by way of foraging, other like individuals and how they groom, data resulting in lectures, animals using observation, other like individuals and how they fight, other like individuals and how they raise young, animals interacting with their environment, animals interacting with themselves, observation in captivity, animals interacting with other like individuals, themselves by moving, captivity then quantifying data, share food by way of foraging, themselves by dealing with illness, other like individuals and how they play, natural environment then quantifying data, themselves by feeding