WARNING:
JavaScript is turned OFF. None of the links on this concept map will
work until it is reactivated.
If you need help turning JavaScript On, click here.
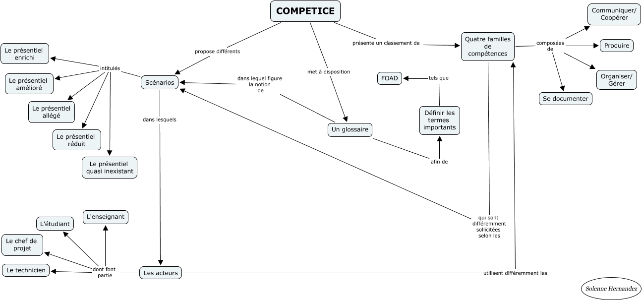
Cette carte de concepts créée avec IHMC CmapTools traite de: Carte_conceptuelle_Competice_Solenne_Hernandez, Un glossaire afin de Définir les termes importants, Quatre familles de compétences composées de Se documenter, Les acteurs dont font partie L'enseignant, Quatre familles de compétences composées de Produire, Un glossaire dans lequel figure la notion de Scénarios, Scénarios dans lesquels Les acteurs, COMPETICE propose différents Scénarios, Scénarios intitulés Le présentiel réduit, Définir les termes importants tels que FOAD, Quatre familles de compétences qui sont différemment sollicitées selon les Scénarios, COMPETICE présente un classement de Quatre familles de compétences, Les acteurs dont font partie Le chef de projet, Quatre familles de compétences composées de Organiser/ Gérer, Quatre familles de compétences composées de Communiquer/ Coopérer, Les acteurs dont font partie Le technicien, COMPETICE met à disposition Un glossaire, Scénarios intitulés Le présentiel amélioré, Les acteurs dont font partie L'étudiant, Scénarios intitulés Le présentiel allégé, Scénarios intitulés Le présentiel enrichi