WARNING:
JavaScript is turned OFF. None of the links on this concept map will
work until it is reactivated.
If you need help turning JavaScript On, click here.
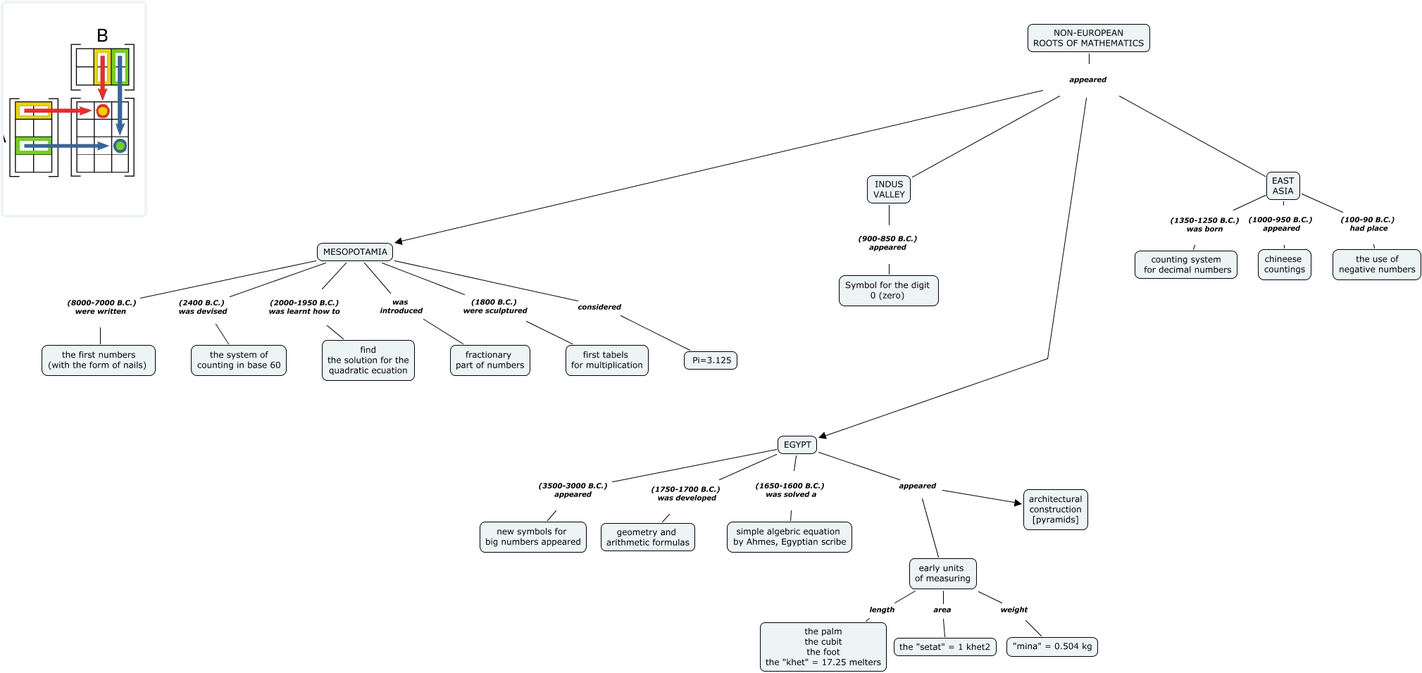
This Concept Map, created with IHMC CmapTools, has information related to: Math_roots2, EAST ASIA (1000-950 B.C.) appeared chineese countings, MESOPOTAMIA (2000-1950 B.C.) was learnt how to find the solution for the quadratic ecuation, MESOPOTAMIA was introduced fractionary part of numbers, EGYPT appeared early units of measuring, MESOPOTAMIA (1800 B.C.) were sculptured first tabels for multiplication, early units of measuring area the "setat" = 1 khet2, early units of measuring weight "mina" = 0.504 kg, NON-EUROPEAN ROOTS OF MATHEMATICS appeared EGYPT, MESOPOTAMIA (8000-7000 B.C.) were written the first numbers (with the form of nails), MESOPOTAMIA (2400 B.C.) was devised the system of counting in base 60, early units of measuring length the palm the cubit the foot the "khet" = 17.25 melters, EGYPT (1650-1600 B.C.) was solved a simple algebric equation by Ahmes, Egyptian scribe, EAST ASIA (1350-1250 B.C.) was born counting system for decimal numbers, MESOPOTAMIA considered Pi=3.125, NON-EUROPEAN ROOTS OF MATHEMATICS appeared INDUS VALLEY, INDUS VALLEY (900-850 B.C.) appeared Symbol for the digit 0 (zero), EGYPT (1750-1700 B.C.) was developed geometry and arithmetic formulas, EGYPT (3500-3000 B.C.) appeared new symbols for big numbers appeared, NON-EUROPEAN ROOTS OF MATHEMATICS appeared MESOPOTAMIA, EGYPT appeared architectural construction [pyramids]