WARNING:
JavaScript is turned OFF. None of the links on this concept map will
work until it is reactivated.
If you need help turning JavaScript On, click here.
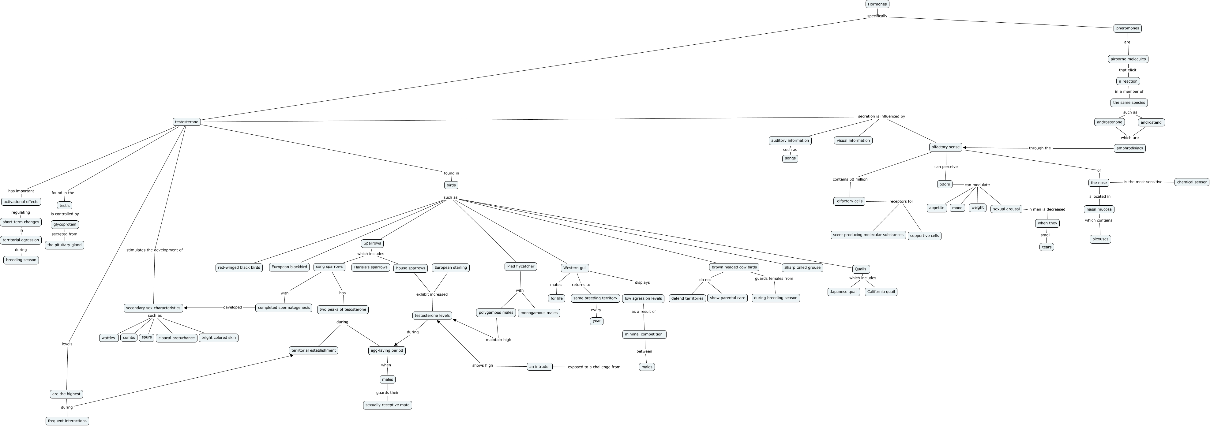
This Concept Map, created with IHMC CmapTools, has information related to: Linda Hormones, auditory information such as songs, olfactory sense contains 50 million olfactory cells, birds such as Western gull, testosterone secretion is influenced by visual information, two peaks of tesosterone during egg-laying period, testosterone secretion is influenced by olfactory sense, testosterone stimulates the development of secondary sex characteristics, testosterone has important activational effects, testosterone levels during egg-laying period, are the highest during frequent interactions, odors can modulate appetite, Hormones specifically pheromones, house sparrows exhibit increased testosterone levels, an intruder shows high testosterone levels, Quails which includes California quail, androstenol which are amphrodisiacs, brown headed cow birds do not defend territories, minimal competition between males, birds such as Sparrows, brown headed cow birds do not show parental care