WARNING:
JavaScript is turned OFF. None of the links on this concept map will
work until it is reactivated.
If you need help turning JavaScript On, click here.
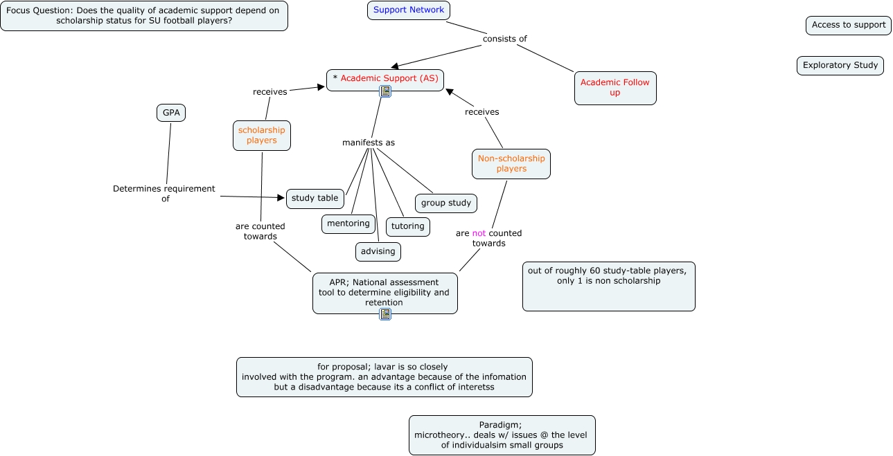
This Concept Map, created with IHMC CmapTools, has information related to: Brain Dump on topic of academic support, * Academic Support (AS) manifests as advising, * Academic Support (AS) manifests as tutoring, * Academic Support (AS) manifests as group study, scholarship players receives * Academic Support (AS), scholarship players are counted towards APR; National assessment tool to determine eligibility and retention, GPA Determines requirement of study table, * Academic Support (AS) manifests as study table, Non-scholarship players receives * Academic Support (AS), Support Network consists of * Academic Support (AS), Non-scholarship players are not counted towards APR; National assessment tool to determine eligibility and retention, Support Network consists of Academic Follow up, * Academic Support (AS) manifests as mentoring