WARNING:
JavaScript is turned OFF. None of the links on this concept map will
work until it is reactivated.
If you need help turning JavaScript On, click here.
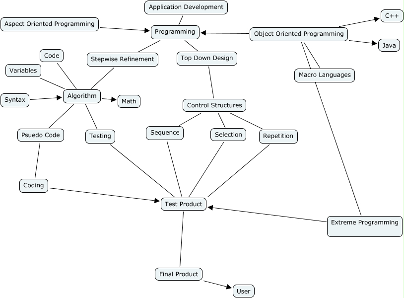
This Concept Map, created with IHMC CmapTools, has information related to: BRIAN, Repetition Test Product, Sequence Test Product, Top Down Design Control Structures, Object Oriented Programming C++, Object Oriented Programming Programming, Test Product Final Product, Psuedo Code Coding, Object Oriented Programming Macro Languages, Testing Test Product, Control Structures Sequence, Control Structures Selection, Programming Stepwise Refinement, Code Algorithm, Algorithm Testing, Final Product User, Object Oriented Programming Extreme Programming, Algorithm Math, Selection Test Product, Stepwise Refinement Algorithm, Programming Top Down Design