WARNING:
JavaScript is turned OFF. None of the links on this concept map will
work until it is reactivated.
If you need help turning JavaScript On, click here.
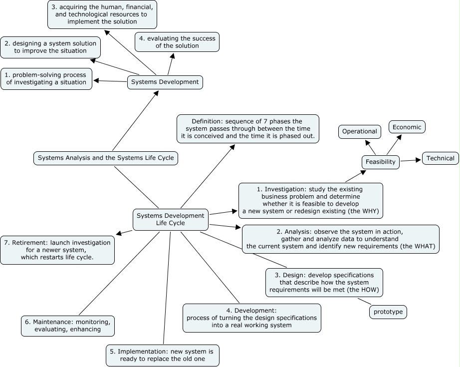
This Concept Map, created with IHMC CmapTools, has information related to: REBECCA, Systems Development Life Cycle 2. Analysis: observe the system in action, gather and analyze data to understand the current system and identify new requirements (the WHAT), Feasibility Technical, Systems Analysis and the Systems Life Cycle Systems Development, Systems Development 1. problem-solving process of investigating a situation, 1. Investigation: study the existing business problem and determine whether it is feasible to develop a new system or redesign existing (the WHY) Feasibility, Systems Development Life Cycle 3. Design: develop specifications that describe how the system requirements will be met (the HOW), Systems Development Life Cycle 4. Development: process of turning the design specifications into a real working system, Systems Development 3. acquiring the human, financial, and technological resources to implement the solution, Systems Development Life Cycle 5. Implementation: new system is ready to replace the old one, Systems Development Life Cycle 7. Retirement: launch investigation for a newer system, which restarts life cycle., Systems Development Life Cycle Definition: sequence of 7 phases the system passes through between the time it is conceived and the time it is phased out., Systems Analysis and the Systems Life Cycle Systems Development Life Cycle, Systems Development Life Cycle 1. Investigation: study the existing business problem and determine whether it is feasible to develop a new system or redesign existing (the WHY), Feasibility Operational, Systems Development 2. designing a system solution to improve the situation, Systems Development 4. evaluating the success of the solution, Feasibility Economic, 3. Design: develop specifications that describe how the system requirements will be met (the HOW) prototype, Systems Development Life Cycle 6. Maintenance: monitoring, evaluating, enhancing