Warning:
JavaScript is turned OFF. None of the links on this page will work until it is reactivated.
If you need help turning JavaScript On, click here.
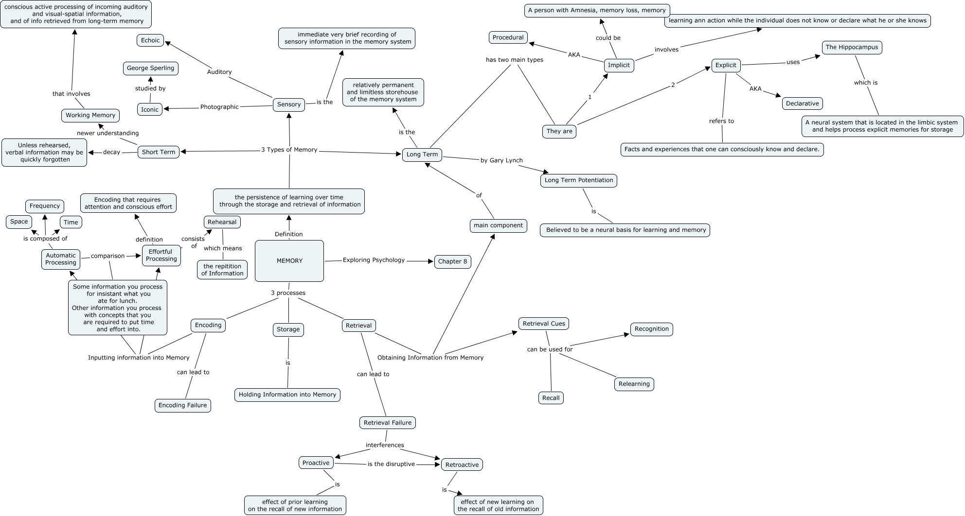
This Concept Map, created with IHMC CmapTools, has information related to: Folder to be graded-Kwamae Simpkins, MEMORY 3 processes Encoding, Long Term Potentiation is Believed to be a neural basis for learning and memory, Rehearsal which means the repitition of Information, Explicit refers to Facts and experiences that one can consciously know and declare., Retrieval Obtaining Information from Memory Retrieval Cues, Retrieval can lead to Retrieval Failure, Automatic Processing is composed of Space, Retrieval Failure interferences Proactive, Long Term by Gary Lynch Long Term Potentiation, the persistence of learning over time through the storage and retrieval of information 3 Types of Memory Sensory, Encoding Inputting information into Memory Automatic Processing, Automatic Processing is composed of Frequency, main component of Long Term, Implicit could be A person with Amnesia, memory loss, memory, Sensory Photographic Iconic, Iconic studied by George Sperling, Proactive is the disruptive Retroactive, Effortful Processing consists of Rehearsal, They are 2 Explicit, The Hippocampus which is A neural system that is located in the limbic system and helps process explicit memories for storage