Warning:
JavaScript is turned OFF. None of the links on this page will work until it is reactivated.
If you need help turning JavaScript On, click here.
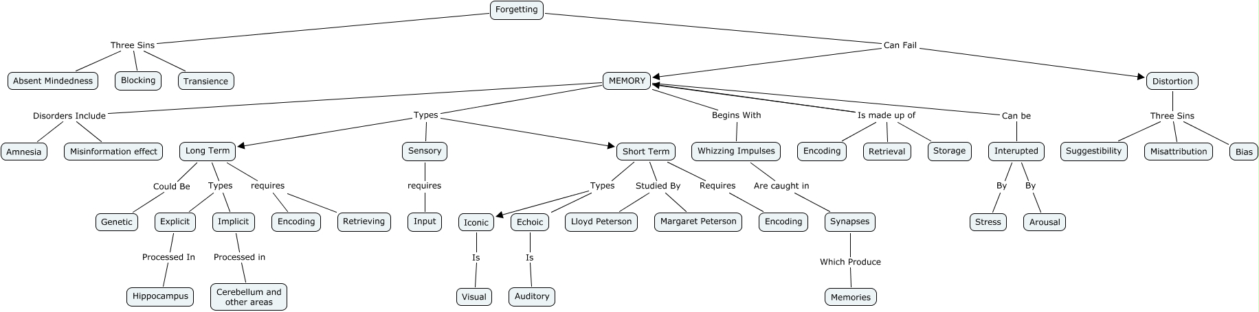
This Concept Map, created with IHMC CmapTools, has information related to: Mark Fisher, Forgetting Three Sins Absent Mindedness, Forgetting Can Fail MEMORY, Long Term requires Encoding, Forgetting Three Sins Transience, Forgetting Three Sins Blocking, Iconic Is Visual, Short Term Types Echoic, Distortion Three Sins Suggestibility, Short Term Studied By Margaret Peterson, Long Term Types Implicit, Short Term Types Iconic, Implicit Processed in Cerebellum and other areas, MEMORY Types Long Term, MEMORY Disorders Include Amnesia, MEMORY Is made up of Retrieval, Whizzing Impulses Are caught in Synapses, Distortion Three Sins Misattribution, Long Term Could Be Genetic, MEMORY Is made up of Encoding, MEMORY Types Sensory