Warning:
JavaScript is turned OFF. None of the links on this page will work until it is reactivated.
If you need help turning JavaScript On, click here.
The Concept Map you are trying to access has information related to:
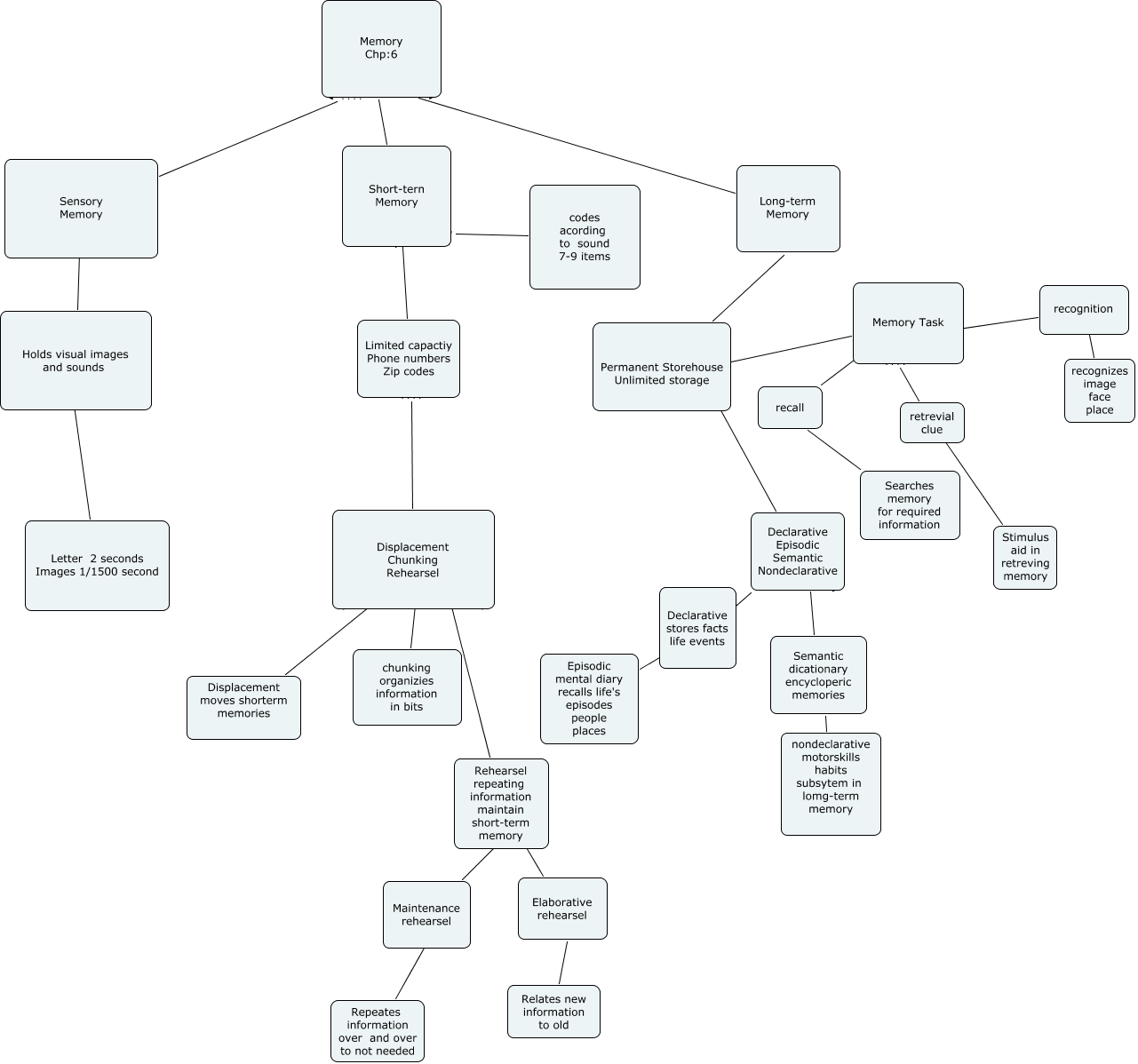
memory, Memory Task ???? Permanent Storehouse Unlimited storage, Holds visual images and sounds ???? Sensory Memory, Stimulus aid in retreving memory ???? retrevial clue, Displacement Chunking Rehearsel ???? Limited capactiy Phone numbers Zip codes, Letter 2 seconds Images 1/1500 second ???? Holds visual images and sounds, Elaborative rehearsel ???? Rehearsel repeating information maintain short-term memory, Short-tern Memory ???? Memory Chp:6, Limited capactiy Phone numbers Zip codes ???? Short-tern Memory, recognizes image face place ???? recognition, recognition ???? Memory Task