Warning:
JavaScript is turned OFF. None of the links on this page will work until it is reactivated.
If you need help turning JavaScript On, click here.
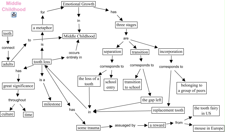
The Concept Map you are trying to access has information related to:
emotional growth and tooth loss, incorporation corresponds to replacement tooth, tooth loss is a metaphor, adults to Middle Childhood, transition corresponds to the gap left, replacement tooth in tooth loss, tooth loss has great significance, three stages are transition, tooth loss occurs entirely in Middle Childhood, great significance throughout culture, tooth loss is a milestone