Warning:
JavaScript is turned OFF. None of the links on this page will work until it is reactivated.
If you need help turning JavaScript On, click here.
The Concept Map you are trying to access has information related to:
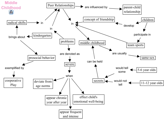
Peer relationships - middle childhood, Peer Relationships are influenced by parent-child relationship, prosocial behavior exemplified by cooperative Play, children develop concept of friendship, radical shifts in Peer Relationships, 11-12 year olds would not tell secrets, Peer Relationships in middle childhood, problems in Peer Relationships, severe when effect child's emotional well-being, problems are denoted as severe, 5-6 year olds would tell some secrets