Warning:
JavaScript is turned OFF. None of the links on this page will work until it is reactivated.
If you need help turning JavaScript On, click here.
The Concept Map you are trying to access has information related to:
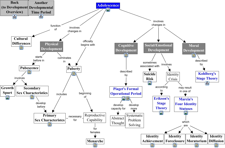
Adolescence-gram, Marcia's Four Identity Statuses which are Identity Diffusion, Pubescence involves Growth Spurt, Puberty includes Primary Sex Characteristcs, Piaget's Formal Operational Period develop more Systematic Problem Solving, Primary Sex Characteristcs necessary for Reproductive Capability, Adolescence involves changes in Social/Emotional Development, Adolescence involves changes in Moral Development, Secondary Sex Characteristics develop before Primary Sex Characteristcs, Adolescence officially begins with Puberty, Marcia's Four Identity Statuses which are Identity Moratorium