WARNING:
JavaScript is turned OFF. None of the links on this concept map will
work until it is reactivated.
If you need help turning JavaScript On, click here.
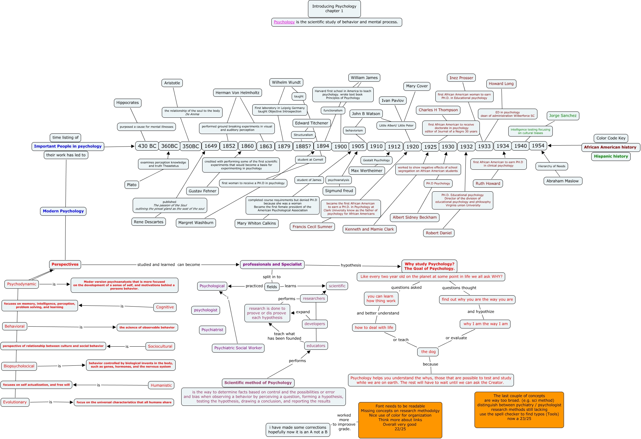
This Concept Map, created with IHMC CmapTools, has information related to: chapter 1 cmap Andrea Johnson 23, Cognitive is ????, Evolutionary ???? Perspectives, Like every two year old on the planet at some point in life we all ask WHY? questions asked you can learn how thing work, Wilhelm Wundt ???? 1879, Herman Von Helmholtz ???? 1863, Mary Whiton Calkins ???? 1905, Aristotle ???? 350BC, John B Watson ???? 1905, Herman Von Helmholtz ???? 1852, Wilhelm Wundt ???? Edward Titchener, Max Wertheimer ???? 1912, Abraham Maslow ???? 1954, their work has led to ???? Perspectives, Psychodynamic is Moder version psychoanalysts that is more focused on the development of a sense of self, and motivations behind a persons behavior., Howard Long ???? 1933, professionals and Specialist hypothesis Why study Psychology? The Goal of Psychology., Plato 360BC, John B Watson ???? 1920, Perspectives ???? Psychodynamic, find out why you are the way you are and hypothize why I am the way I am