WARNING:
JavaScript is turned OFF. None of the links on this concept map will
work until it is reactivated.
If you need help turning JavaScript On, click here.
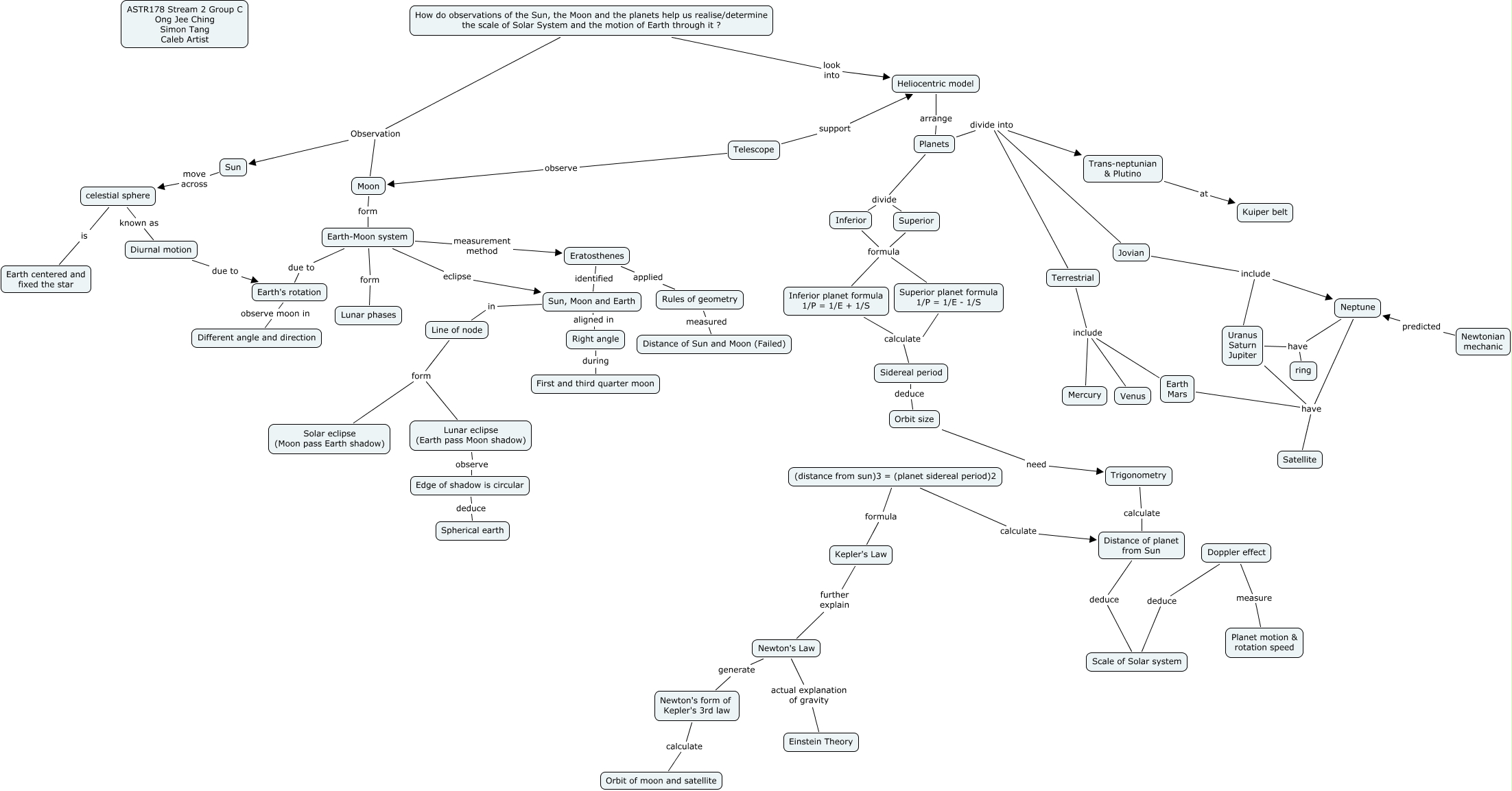
This Concept Map, created with IHMC CmapTools, has information related to: Revised concept map draft, Planets divide into Jovian, Jovian include Uranus Saturn Jupiter, Newtonian mechanic predicted Neptune, How do observations of the Sun, the Moon and the planets help us realise/determine the scale of Solar System and the motion of Earth through it ? Observation Moon, celestial sphere is Earth centered and fixed the star, Earth-Moon system eclipse Sun, Moon and Earth, Eratosthenes identified Sun, Moon and Earth, Terrestrial include Venus, Distance of planet from Sun deduce Scale of Solar system, Newton's Law generate Newton's form of Kepler's 3rd law, Neptune have ring, How do observations of the Sun, the Moon and the planets help us realise/determine the scale of Solar System and the motion of Earth through it ? Observation Sun, Newton's Law actual explanation of gravity Einstein Theory, Kepler's Law further explain Newton's Law, Planets divide Inferior, Inferior planet formula 1/P = 1/E + 1/S calculate Sidereal period, Telescope support Heliocentric model, Moon form Earth-Moon system, Doppler effect measure Planet motion & rotation speed, Diurnal motion due to Earth's rotation