WARNING:
JavaScript is turned OFF. None of the links on this concept map will
work until it is reactivated.
If you need help turning JavaScript On, click here.
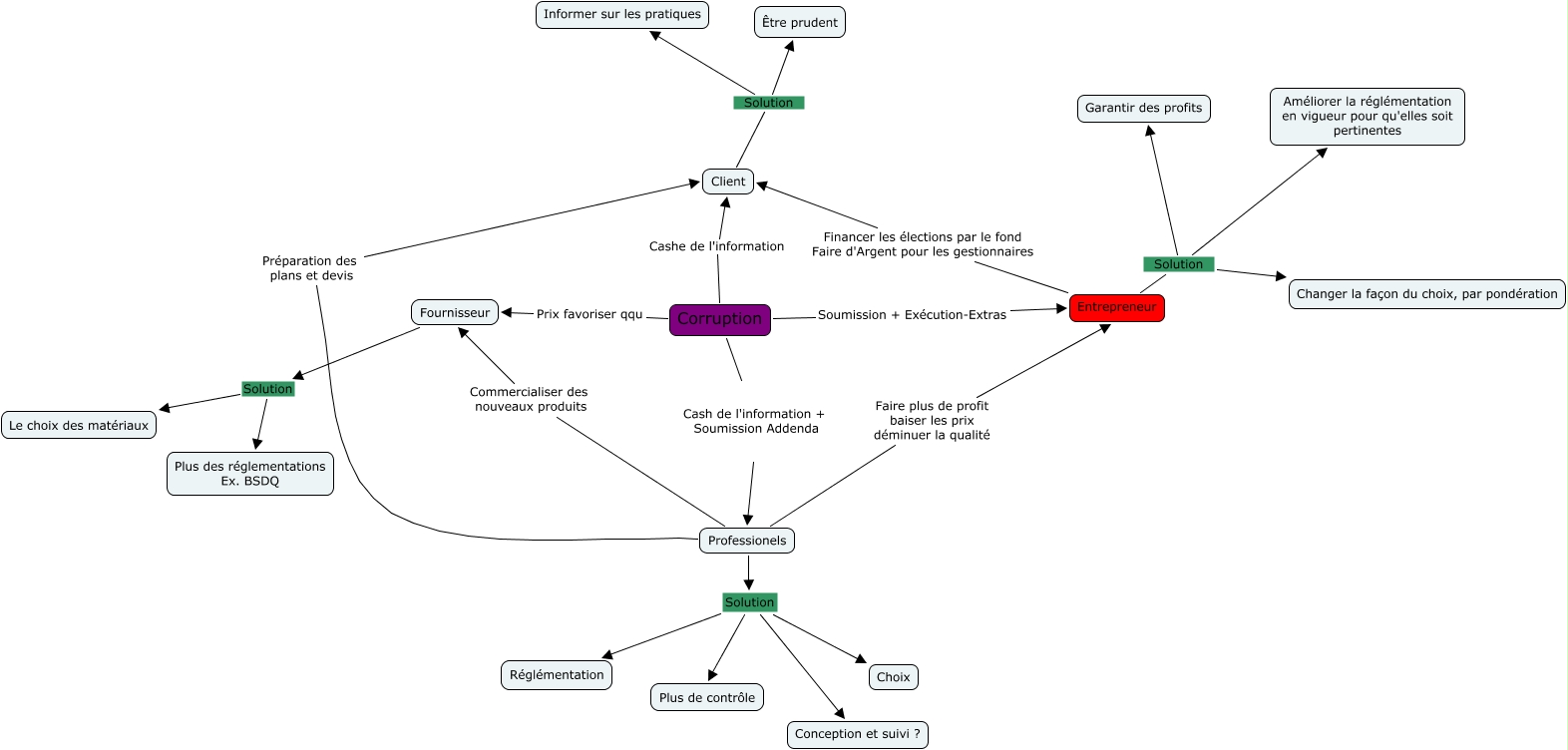
Cette carte de concepts créée avec IHMC CmapTools traite de: Corruption, Corruption Cash de l'information + Soumission Addenda Professionels, Client Solution Être prudent, Fournisseur Solution Le choix des matériaux, Entrepreneur Solution Changer la façon du choix, par pondération, Professionels Solution Réglémentation, Corruption Soumission + Exécution-Extras Entrepreneur, Corruption Cashe de l'information Client, Professionels Faire plus de profit baiser les prix déminuer la qualité Entrepreneur, Fournisseur Solution Plus des réglementations Ex. BSDQ, Corruption Prix favoriser qqu Fournisseur, Professionels Préparation des plans et devis Client, Professionels Commercialiser des nouveaux produits Fournisseur, Professionels Solution Conception et suivi ?, Entrepreneur Solution Améliorer la réglémentation en vigueur pour qu'elles soit pertinentes, Entrepreneur Solution Garantir des profits, Entrepreneur Financer les élections par le fond Faire d'Argent pour les gestionnaires Client, Professionels Solution Choix, Client Solution Informer sur les pratiques, Professionels Solution Plus de contrôle