WARNING:
JavaScript is turned OFF. None of the links on this concept map will
work until it is reactivated.
If you need help turning JavaScript On, click here.
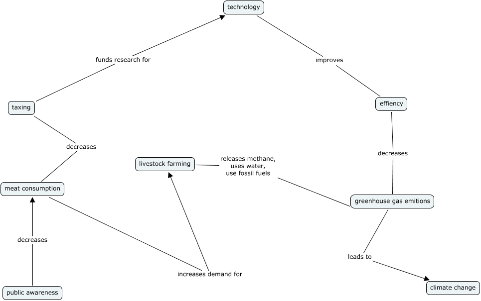
This Concept Map, created with IHMC CmapTools, has information related to: PBL Bebej's Babes, meat consumption increases demand for livestock farming, public awareness decreases meat consumption, greenhouse gas emitions leads to climate change, livestock farming releases methane, uses water, use fossil fuels greenhouse gas emitions, technology improves effiency, taxing decreases meat consumption, taxing funds research for technology, effiency decreases greenhouse gas emitions