WARNING:
JavaScript is turned OFF. None of the links on this concept map will
work until it is reactivated.
If you need help turning JavaScript On, click here.
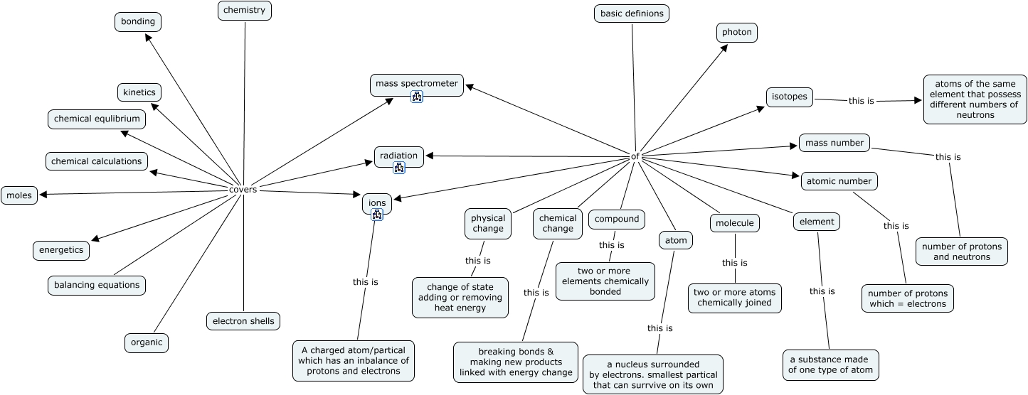
This Concept Map, created with IHMC CmapTools, has information related to: Chemistry - Copy, chemistry covers ions, chemistry covers electron shells, chemistry covers radiation, chemistry covers chemical calculations, element this is a substance made of one type of atom, compound this is two or more elements chemically bonded, physical change this is change of state adding or removing heat energy, chemistry covers balancing equations, basic definions of physical change, chemistry covers chemical equlibrium, chemistry covers mass spectrometer, basic definions of atomic number, basic definions of atom, basic definions of radiation, basic definions of molecule, basic definions of ions, mass number this is number of protons and neutrons, basic definions of mass number, chemistry covers moles, chemistry covers energetics